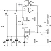
το τροφοδοτικό αυτο θα εχει μια έξοδο unregulated και μια regulated μεταβλητή από 160ν έως 325ν
θα έχει ακόμα και μια έξοδο 6,3ν AC για τα νήματα και ο Μ/Τ έχει δευτερεύων 230ν / 250VA
αυτό που με έκανε να φτιάξω το τροφοδοτικό πάγκου με λάμπες και οχι με FET είναι γιατί οι λάμπες είναι σαφώς πιο "αναίσθητες"
σε κακομεταχείριση σε αντίθεση με τα FET που με το παραμικρό βραχυκύκλωμα φεύγει ο "μαγικός καπνός" που τα κάνει να λειτουργούν !
οι λάμπες που χρησιμοποίησα είναι η 6336Α και η EF86
θα υπάρχουν ακόμα 2 ποτενσιόμετρα , ενα master και ενα fine που θα ρυθμίζει μικρομετρικα την τάση εξόδου
θα υπάρχει ενας διακόπτης που θα κοβει την έξοδο
ακόμα θα υπάρχει ενα ψηφιακό βολτόμετρο και αμπερόμετρο
Άλλωστε με βόλεψε και η "βάση" για τις λυχνίες που δεν είναι άλλο από ενα "φατνίο" .....
θα έχει ακόμα και μια έξοδο 6,3ν AC για τα νήματα και ο Μ/Τ έχει δευτερεύων 230ν / 250VA
αυτό που με έκανε να φτιάξω το τροφοδοτικό πάγκου με λάμπες και οχι με FET είναι γιατί οι λάμπες είναι σαφώς πιο "αναίσθητες"
σε κακομεταχείριση σε αντίθεση με τα FET που με το παραμικρό βραχυκύκλωμα φεύγει ο "μαγικός καπνός" που τα κάνει να λειτουργούν !
οι λάμπες που χρησιμοποίησα είναι η 6336Α και η EF86
θα υπάρχουν ακόμα 2 ποτενσιόμετρα , ενα master και ενα fine που θα ρυθμίζει μικρομετρικα την τάση εξόδου
θα υπάρχει ενας διακόπτης που θα κοβει την έξοδο
ακόμα θα υπάρχει ενα ψηφιακό βολτόμετρο και αμπερόμετρο
Άλλωστε με βόλεψε και η "βάση" για τις λυχνίες που δεν είναι άλλο από ενα "φατνίο" .....

















