buffalizator

δεν μπορεις να αλλαξεις την τιμη των πυκνωτων αλλα αν αλλαξεις την αντισταση που ειπες θα δουλεψη.εν τω μεταξυ εριξες dc.ευτυχως που δημιουργη το φιλτρο αλλιως θα ειχε κανη ζημια.
 
και πάλι το φίλτρο δεν κάνει κάτι στο dc. πρέπει να βάλεις πυκνωτή σε σειρά στην είσοδο εαν το βουβάλι βγάζει dc. για βάλε το πολυμετρο να δεις τι βγαζει στο dc.
 
εκει ειναι το πρόβλημα.
ουτε ο μετασχηματιστής δουλεύει σωστά απο το + στη γη γιατι φορτίζεται απο το dc . μόνο απο το + στο - παει καλά γιατι βλέπει 0 βολτ dc . πέτα ολα αυτα τα άχρηστα φίλτρα απο την είσοδο ασε μονο την Ρ4 την οποια κανε την 68Κ και βαλε και ενα πυκνωτή σε σειρα με το σημα πριν απο αυτήν γυρω στα 1 με 2,2μ και αναβαθμίστηκες σαφέστατα.

μετα αποφάσισε τι σου αρέσει περισσότερο σκετο το dac με πυκνωτή ή σκέτο το dac με μετασχηματιστή. και με ή χωρίς μπαφερ λαμπάτο. ολα αυτα βέβαια με τον σωστό τερματισμό στο μετασχηματιστή.
 
Πριν αρχίσεις να πειράζεις το cross (δεν το συστήνω) παρέμβαλε ένα πυκνωτή σε σειρά στην έξοδο του dac. Η τιμή του ανάλογη με την συνολική εμπέδηση εισόδου του cross.
 
μόνο που με αυτή την αντίσταση θες 10μ πυκνωτή. εάν πετάξεις αυτό το ηλίθιο φίλτρο απο την είσοδο που μόνο κακό κάνει και πας και την αντίσταση στα 68Κ με 100Κ βάζεις 1μ που υπάρχουν πολυ καλύτερες επιλογές και οδηγείς και πολυ καλύτερα απο το srpp σου αν θες.
όποιος σχεδίασε αυτο το κύκλωμα εχει στο μυαλό του τελεστικούς, δεν μπορεί να ξέρει τι ιδιαιτερότητες έχεις εσυ. το srpp με 6ν2π ειναι αδύνατον να εχει καλή απόκριση με τέτοιο φίλτρο στην είσοδο.
αν θες να οδηγήσεις απο το dac δεν έχεις άλλο θέμα περαν του μεγάλου πυκνωτή που θα πρέπει να βάλεις.
 
να μην το πειραξεις το κροσοβερ γιατι κανη διορθωση για την απωλεια χαμηλων των ηχειων σου λογω ανοιχτης μπαφλας και μετα αποκοπτη π.χ. κατω απο τα 30hz για να αποφυγη τερματισαμα των γουφερ λογω free air.ο linkwitz δεν το εβαλε τυχαια.το πολυ πολυ μεγαλωσε την αντισταση εισοδου επαναυπολογιζοντας ολες τις τιμες συμφωνα με τις οδηγιες και μετα με εναν μικρο πυκνωτη σε σειρα θα μπορεις να κοψης το dc.
 
Last edited:
Οκ παίδες, ναι Γιώργο τα έχω υπόψη μου αυτά κι εγώ θέλω να αποφύγω να πειράξω το κρος...ευχαριστώ, θα το ερευνήσω, χρόνια πολλά σε όλους, σόρυ Δημήτρη που το έκανα το θέμα σου, θέμα για το κρος των ορίων....
 
Last edited:
Ξαναμαναρωτνάω:
Υπάρχει κάποια αντίσταση μεταξύ της εξόδου του DAC και της γείωσης ΠΡΙΝ από οποιονδήποτε πυκνωτή:
Αν δεν υπάρχει και η έξοδος του DAC είναι ρεύμα (που για τέτοια μου μοιάζει), θα ψάχνεις το μπάσο.

Εννοείται πως όταν υπάρχει DC στην έξοδο πρέπει να ακολουθήσει και πυκνωτής.
Προσωπικά και έναν τελεστικό να αλλάξω σε κάτι που είναι DC coupled πάντα το πρώτο πράγμα που θα τσεκάρω είναι
αν έχει DC offset στην έξοδο.

Χρόνια Πολλά!
 
δεν υπάρχει θέμα βρε...
τα προβλήματα προσαρμογής πιστεύω ενδιαφέρουν όλους
 
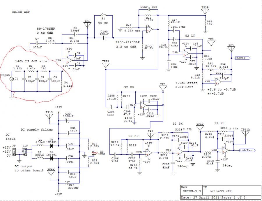
το κύκλωμα που εχει στην είσοδο δεν εχει καμία σχέση με τη διόρθωση των χαμηλών. ειναι ενα απλό βαθυπερατο και δεν εχει κανένα λόγο ύπαρξης.
το dac δεν ειναι ρεύματος και δεν εχει ανάγκη καμία αντίσταση. απλά οπως είπαμε και οπως ισχύει για ολα τα ηλεκτρονικά σε χαμηλότερη αντίσταση πέφτει ο θόρυβος.

το θέμα της προσαρμογής ειναι μέγιστο και κοινό για όλες τις συσκευές. αυτο το ηλίθιο βαθυπερατο το μονο που κάνει ειναι να καταστρέφει τα δυναμικά την εικόνα και στερεοφωνία τίποτα άλλο. ασε που ξαναλέω ειναι ο χειρότερος εχθρός ενός srpp.
 
Ρε συ Κώστα, αν όπως παίζει τώρα, παίζει με κατεστραμμένη εικόνα, δυναμικά και στερεοφωνία, στοιχεία που είναι τα καλύτερα που έχω ακούσει εβερ σε οποιοδήποτε ηχείο, ας κάτσει εκεί που είναι, δε πειράζει...χαχαχα...πάντως με ιντριγκάρεις να το δοκιμάσω και χωρίς αυτο...
 
Last edited:
δεν είναι τίποτα να ξεκολλήσεις 2 εξαρτηματάκια και να δοκιμάσεις γιαυτο τρελαίνομαι γιατι κάνουμε την τρίχα τριχιά. μπορεί να παίζει και χειρότερα μπορεί και καλύτερα. εννοείται οτι αν κάτι σου φαίνεται περίεργο όπως αυτό πρέπει να το εξετάζεις γιατί ο κάθε σχεδιαστής έχει τα κωλύματα του. όλοι απο τον μικρότερο μέχρι τον μεγαλύτερο. δεν χρειάζεται να τα βγάλεις απο πάνω απλά ξεκωλα την μια μεριά τους και δοκίμασε
 
το κύκλωμα που εχει στην είσοδο δεν εχει καμία σχέση με τη διόρθωση των χαμηλών. ειναι ενα απλό βαθυπερατο και δεν εχει κανένα λόγο ύπαρξης.
το dac δεν ειναι ρεύματος και δεν εχει ανάγκη καμία αντίσταση. απλά οπως είπαμε και οπως ισχύει για ολα τα ηλεκτρονικά σε χαμηλότερη αντίσταση πέφτει ο θόρυβος.

το θέμα της προσαρμογής ειναι μέγιστο και κοινό για όλες τις συσκευές. αυτο το ηλίθιο βαθυπερατο το μονο που κάνει ειναι να καταστρέφει τα δυναμικά την εικόνα και στερεοφωνία τίποτα άλλο. ασε που ξαναλέω ειναι ο χειρότερος εχθρός ενός srpp.

τωρα που το ειδα καλυτερα εχεις δικιο χαμηλοπερατο ειναι μονο και τιποτα αλλο.μπορη να το ξηλωση αφοβα.
 
supersonic εισαι πολυ popular μου φαινεται... :)

κανε delete μηνυματα man.

και παλι συγνωμη για το offtopic...
 
Φυσικά και είναι μόνο χαμηλοπερατό, πικοφαραντ είναι οι πυκνωτές του. Προσωπικά είμαι υπέρ του 'φιλτραρισμένου', δε βλέπω λόγο να στέλνω μερικές εκατοντάδες KHZ (αν κάνει π.χ Χ16 oversampling) σε τελεστικούς, προενισχυτές και τελικούς.
Το ότι δεν πρόκειται να πάθει τίποτα που λέει κι ο kontr, επίσης σωστό είναι. Αν μπορείς να το επαναφέρεις στην προτεραία κατάσταση σε περίπτωση που αλλάξεις γνώμη, κάνε το.
 
Ωραία, έχουμε λοιπόν ένα lowpass φίλτρο, που ουσιαστικά φιλτράρει HF σκουπίδια...μπορεί να κάνει αυτό τέτοια ζημιά στον ήχο? (εικόνα, δυναμικά κλπ.?)