Χαρακτηριστική αντίσταση καλωδίου ηχείων και DIY-κες κατασκευές

Απάντηση: Σύνθετη Ωμική Αντίσταση καλωδίου ηχείων και DIY-κες κατασκευές

Μιλούσα με ένα φίλο και γνώστη, για το πείραμα της Goertz και το κατά πόσο κατευθυνόμενο μπορεί να ήταν προς τα συμφέροντά της.

Και εκείνος έχει την άποψη ότι η χαρακτηριστική αντίσταση "δεν ακούγεται" μέσα στο ακουστικό φάσμα ή για να το λέμε πιο σωστά δεν βρίσκεται σε επίπεδα σημαντικότητας σε αυτές τις συχνότητες...πολύ υψηλά σίγουρα!

Το πείραμα το βρήκε άκρως ενδιαφέρων και πιστεύει ότι η υπεροχή των Goertz, έχει να κάνει με κάποια από τα χαρακτηριστικά των R,L,C ή το συνδυασμό τους και κακώς το προωθεί μέσω της χαρακτηριστικής αντίστασης η Goertz.

Λάμπρο, δεν ξέρω εάν γίνεται να προσομοιωθεί το ηχείο. Αλλά ένα μέσο ηχείο των 4άρων ή των 8ωμ με τυπική συμπεριφορά στην εμπέδηση νομίζω ότι γίνεται.
Γιατί όχι να μη βάλουμε και σταθερό φορτίο 4 ή 8 - αντί για ηχείο - για να περιορίσουμε σε πρώτη φάση τις διάφορες μεταβλητές.
 
Re: Απάντηση: Σύνθετη Ωμική Αντίσταση καλωδίου ηχείων και DIY-κες κατασκευές

Μιλούσα με ένα φίλο και γνώστη, για το πείραμα της Goertz και το κατά πόσο κατευθυνόμενο μπορεί να ήταν προς τα συμφέροντά της.

Και εκείνος έχει την άποψη ότι η χαρακτηριστική αντίσταση "δεν ακούγεται" μέσα στο ακουστικό φάσμα ή για να το λέμε πιο σωστά δεν βρίσκεται σε επίπεδα σημαντικότητας σε αυτές τις συχνότητες...πολύ υψηλά σίγουρα!

Το πείραμα το βρήκε άκρως ενδιαφέρων και πιστεύει ότι η υπεροχή των Goertz, έχει να κάνει με κάποια από τα χαρακτηριστικά των R,L,C ή το συνδυασμό τους και κακώς το προωθεί μέσω της χαρακτηριστικής αντίστασης η Goertz.

Λάμπρο, δεν ξέρω εάν γίνεται να προσομοιωθεί το ηχείο. Αλλά ένα μέσο ηχείο των 4άρων ή των 8ωμ με τυπική συμπεριφορά στην εμπέδηση νομίζω ότι γίνεται.
Γιατί όχι να μη βάλουμε και σταθερό φορτίο 4 ή 8 - αντί για ηχείο - για να περιορίσουμε σε πρώτη φάση τις διάφορες μεταβλητές.

Βάλτε και ένα λινκ να το δούμε και μείς το πείραμα.....
 
Απάντηση: Σύνθετη Ωμική Αντίσταση καλωδίου ηχείων και DIY-κες κατασκευές

Δημήτρη το έχω βρει περιληπτικά στον ιστότοπό τους. Παλαιότερα είχαν μεγάλη ανάλυση στα όσα έγραφαν με επιπρόσθετα pdf αρχεία. Σήμερα όλα αυτά είναι ανενεργά.
Δεν ξέρω μήπως τα έχουν μόνο σε όσους κάνουν login στον ιστότοπό τους.
Πάντως το περιληπτικό θα το βρεις στο μέσο της παρακάτω σελίδας:

http://www.goertzaudio.com/contents/en-us/d16_MI_Speaker_Cables.html
 
Απάντηση: Σύνθετη Ωμική Αντίσταση καλωδίου ηχείων και DIY-κες κατασκευές

Εδώ βρήκα ένα άρθρο για το πως η γεωμετρία των αγωγών και το μεταξύ τους διηλεκτρικό συνεισφέρουν έτσι ώστε να αυξηθεί η C και να μειωθεί η L, με σκοπό η Χαρακτηριστική Αντίσταση του καλωδίου να βρεθεί μέσα στο εύρος των 2-8 ωμ.
http://www.freepatentsonline.com/5393933.pdf
 
Απάντηση: Σύνθετη Ωμική Αντίσταση καλωδίου ηχείων και DIY-κες κατασκευές

Όντως, δεν γίνεται να τερματίσεις το IC της πηγής ή του προενισχυτή στα 50, 75, 110Ω κτλ.
Θα πρέπει να έχεις ένα μικρό ενισχυτή για να οδηγήσεις τέτοιο φορτίο και αν έχεις και τη πηγή με
ίση αντίσταση εξόδου θα έχεις και -6dB πτώση τάσης λόγω του διαιρέτη.

Στα ηχεία όμως γίνεται (πχ με τα Goertz που είπε και ο Μανόλης).

Απλά μπορείς να χρησιμοποιήσεις το κατανεμημένο μοντέλο αφού σου δίνει ο κατασκευαστής τα χαρακτηριστικά του
(ή μπορείς να τα μετρήσεις) και τουλάχιστον να προβλέψεις τη συμπεριφορά τους.

"Έτρεξα" στο LTspice 10 μέτρα από τα Goertz MI-1 και Nordost Blue Heaven LS με φορτίο 4Ω και σήμα
τετραγωνικούς παλμούς 10KHz 1Vp-p (rise, fall time ~6μs).
Τα καλώδια αποτελούνται από 32 τμήματα (1ft το καθένα) με τις αντίστοιχες χωρητικότητες και αυτεπαγωγές.
Η παράλειψη της εν σειρά αντίστασης δεν έχει κάποια επίπτωση (μόνο μία εξασθένηση της τάξης των 0.3dB)
Τα αποτελέσματα είναι αρκετά ενδιαφέροντα!
Επίσης πολύ ενδιαφέρουσα και η εμπέδηση που βλέπει ο ενισχυτής (wrt 4Ω).

Cables.png


Impedance.png


Θα ήταν αρκετά πιο ενδιαφέρον αν μπορούσαμε να τα μετρήσουμε και στη πράξη.

Ευχαριστούμε για τον κόπο που έκανες, πολύ καλό...
:grinning-smiley-043
 
Απάντηση: Σύνθετη Ωμική Αντίσταση καλωδίου ηχείων και DIY-κες κατασκευές

Λάμπρο μπορείς να επαναλάβεις τη δοκιμασία αλλά με μικρότερο μήκος καλωδίου, εκεί γύρω στα 2-3 μέτρα, για τα 2 καλώδια που ανέφερες;
Στο παραπάνω διάγραμμα το μπλε σε ποιο καλώδιο αναφέρεται; Το κόκκινο πρέπει να είναι ο παλμός που φεύγει από τον ενισχυτή έτσι;

Ένας σωστός αναπαραγόμενος τετραγωνικός παλμός, δεν σημαίνει απαραίτητα ότι θα ακούγεται και καλύτερα αλλά όμως είναι μια ένδειξη ότι κάτι πάει καλά. Στο άρθρο, που βασικά ήταν κατοχύρωση πατέντας, φαίνεται πως ακόμη και το διηλεκτρικό μεταξύ των αγωγών επηρρεάζει τη χαρακτηριστική αντίσταση προς το επιθυμητό (κατά τη Goertz), 2-10. Αν και λέμε ότι η χαρακτηριστική αντίσταση δεν έχει αξία σημαντικότητας στο ακουστικό φάσμα, να που αρχίζει να δείχνει κάποια μετρητικά αποτελέσματα μέσα στο ακουστικό φάσμα, μάλλον αξίζει περισσότερο διερεύνηση.
 
Απάντηση: Σύνθετη Ωμική Αντίσταση καλωδίου ηχείων και DIY-κες κατασκευές

Κωνσταντίνε, να'ναι καλά το copy paste. Με γεωμετρική πρόοδο αυξάνεται το πλήθος των τμημάτων.

Μανόλη το κόκκινο είναι το goertz!
Πρακτικά ταυτίζεται με το σήμα της πηγής.
Ένας σωστός τετραγωνικός παλμός απλά είναι ένα θετικό αποτέλεσμα.
Η σύνθετη αντίσταση που βλέπει ο ενισχυτής ίσως είναι πιο σημαντικό μέγεθος.


Για τα δύο μέτρα (6ft)
Η τάση στο φορτίο

Untitled-1.png


και η εμπέδηση που βλέπει η πηγή τάσης

2m.png



Όπως σωστά είπε και ο Δημήτρης ένα ηχείο έχει μη σταθερή εμπέδηση.
Αλλά από κάπου πρέπει να ξεκινήσεις και κάτι πρέπει να έχεις ως αρχικό στόχο, αλλιώς παραμένεις στις τυφλές δοκιμές.

Όμως αν το καλώδιο κάνει να φαίνεται το φορτίο περισσότερο χωρητικό ή επαγωγικό τότε ο ενισχυτής αν δεν έχει επαρκές
περιθώριο φάσης μπορεί να αρχίσει να τα βρίσκει σκούρα.
 
Απάντηση: Σύνθετη Ωμική Αντίσταση καλωδίου ηχείων και DIY-κες κατασκευές

Τελικά αρχίζω να πιστεύω ότι η έρευνα της Goertz, δεν είναι στον αέρα.
Σίγουρα επαληθεύεται ότι όσο μικραίνει το μήκος του καλωδίου, τα διάφορα LCR πάνε περίπατο και εάν μάλιστα φτάσουμε στην περίπτωση που οι τελικοί είναι πίσω από το ηχείο και μεσολαβεί 0,3-0,4 μήκος καλωδίου, ένα οποιαδήποτε κατάλληλης διατομής είναι υπεραρκετό και τέλος με τα φούμαρα των καλωδίων.

Στο σύνηθες μήκος, αυτό των 2-3 μέτρων βλέπω ότι παραμένει κάποιο πρόβλημα στην εμπέδηση που βλέπει η πηγή τάσης. Ο παλμός οριακός.
Σίγουρα θα ξεκινήσω και τα πρώτα μαθήματά μου στο LTSpice.
Να σε βάλω και σε ένα άλλο κόπο, κάπου είχα βάλει ένα κύκλωμα εξομείωσης τεχνικού φορτίου που χρησιμοποιεί το Stereophile. Σαφώς δεν καλύπτει όλα, αλλά νομίζω ότι ήταν ένα τυπικό σχέδιο bass-reflex (δύο δρόμων νομίζω). Να στο στείλω να το βάλεις, να δεις τι δίνει;

Και μάλλον θα κάνω και ένα πειραματισμό σε πραγματικές συνθήκες με 2-3 καλώδια ηχείων εκεί στα 2-3 μέτρα, αλλά με τεχνικό φορτίο.
 
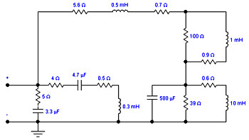
Απάντηση: Σύνθετη Ωμική Αντίσταση καλωδίου ηχείων και DIY-κες κατασκευές

Να το διάγραμμά τους

scan57.jpg


scan58.jpg
 
Απάντηση: Σύνθετη Ωμική Αντίσταση καλωδίου ηχείων και DIY-κες κατασκευές

+1000 για το LTspice
Δωρεάν, απλό στη χρήση και με καλή υποστήριξη (yahoo groups)
 
Re: Σύνθετη Ωμική Αντίσταση καλωδίου ηχείων και DIY-κες κατασκευές

Έχω την εντύπωση ότι υπάρχει κάποιο λάθος στις μονάδες. Η επαγωγικότητα 160nH/ft εάν μετατραπεί στην τιμή 0,16 θα πρέπει να διαιρεθεί δια 1000. Τώρα το nano 10^(-9) διαρούμενο με το 1000 γίνεται pico 10^(-12). Όμως το 0,16 που ανακοώνει η nordost δεν είναι pico (0,16pH/ft) αλλά είναι micro (0,16uH/ft) οπότε με το uH εννοεί μΗ δηλαδή micro 10^(-6). Τώρα μετατρέποντας το micro (0,16) σε nano διαιρούμε το 0,16 με το 1000 οπότε προκύπτει 0,00016. Άρα από την τετραγωνική ρίζα προκύπτει 0,129 και όχι 129.
 
Απάντηση: Σύνθετη Ωμική Αντίσταση καλωδίου ηχείων και DIY-κες κατασκευές

0.16μΗ=160nH δεν βλέπω να υπάρχει κάπου λάθος.
πολλαπλασιάζεις και διαιρείς με το 1000.
 
Re: Απάντηση: Σύνθετη Ωμική Αντίσταση καλωδίου ηχείων και DIY-κες κατασκευές

νομίζω έκανα λάθος
 
Last edited:
Απάντηση: Σύνθετη Ωμική Αντίσταση καλωδίου ηχείων και DIY-κες κατασκευές

Κανένα πρόβλημα φίλε, από λάθη να φάνε και οι κότες και αφορά όλους μας.

Το νήμα αυτό το είχα ανοίξει προ καιρού και μάλιστα με χρησιμοποιώντας λάθος ορολογία. Να 'ναι καλά τα πιο έμπειρα μέλη που βοηθάνε στη βελτίωση μας. Το ξαναδιάβασα να το θυμηθώ, γιατί το είχα ξεχάσει παντελώς.