H σφαγή του dac...

πάντως ό,τι και να προταθεί πόσο παραπάνω μπορεί να ξεζουμίσουμε από το κινεζάκι ρε σεις...?
και λέτε πιό πολύ από την μπαταρία?
 
Όχι, την πλακέτα και το τι έκρυβε από κάτω την ήξερα, γιατί την είχα ψάξει παλιότερα όταν το έψαχνα...

Δεν σας έγραψα τυχαία την πορεία της τροφοδοσίας 12V μπαταρία->Panasonic TSUP 15.000μF->Murata 7805SR->Oscon

Είναι μια καλή λύση για πολύ χαμηλό θόρυβο και κυμάτωση...

42767420.jpg


Εδώ μια υλοποίηση διπλού murata, ένα για τα 5V και ένα για τα 12V σε Beresford.
reg.jpg

Το συγκεκριμένο regulator murata είναι παλμοτροφοδοτικό και σε καμία περίπτωση δε θα το χρησιμοποιούσα σε DAC λόγω του ιψύσιχνου θορυβου που έχει ειδικά όταν μπερδεύεται με DAC. Θα πρότεινα ταπεινό LM317 ακολουθούμενο από shunt regulator αν ψαχνετε για το απόλυτο. Επίσης ενα διακριτό Reg με τελεστικό-voltage reference (πχ lm4040) - τρανζιστορ ή μοσφετ pass element βάζει κάτω σε όλους τους τομείς σχεδόν οποιοδήποτε ολοκληρωμένο regulator.
 
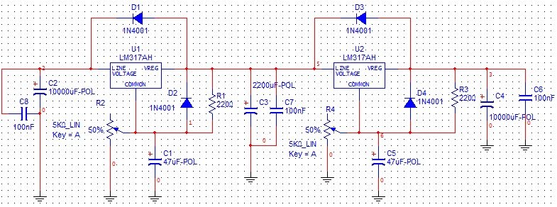
το πιο απλό και οικονομικό από το οποίο μπορείς να αρχισεις είναι γέφυρα με καμια 5-10000uf, lm317 prereg, ενδιάμεσο bank με 1000-2000u, lm317 τελικό. Δίνεις ικανά περιθώρια τάσης στα lm317 (6V+) και ακούς.. κατόπιν μπορείς να δοκιμάσεις schultzer-jung τοπολογία στον τελευταίο regulator, με 317 preregulator... και ούτω καθεξής.. ε σχέδιο τώρας.. τα 317 κλασικά με 100n σε είσοδο και έξοδο πλαστικούς, 100u στην έξοδο, 250Ω από out στο reg και 5κ πολύστροφο από reg προς γη. Παράλληλα στο 5κ ηλεκτρολυτικός 33-47u

έτσι δηλαδη?
 

Attachments

  • DualRegulator1.jpg
    DualRegulator1.jpg
    146.3 KB · Views: 37
δεν ξέρω που οφείλετε
οι μπαταρίες δεν μου κάθονται

θεωρητικά η απόλυτη πυγή τροφοδοσίας
πλην όμως δεν .....

κάτι με την αντίσταση τους ίσως , καταφέρνουν νομίζω να διαρρήξουν όλο το κυκλωματικό και να μεταβάλουν χαρακτηριστικά του

( προσωπικές εμπειρικές θεωρίες , κατα πάσα πιθανότητα μάλλον μπούρδες )
το πιο ανώμαλο που έκανα κάποτε με ενα προ rotel με μπαταρίες , που του έβαλα τροφοδοτικό δικό μου μεγάλο
και έπαιξε καλύτερα !! για τις αυτάρες μου ...
 
Last edited:
το πιο απλό και οικονομικό από το οποίο μπορείς να αρχισεις είναι γέφυρα με καμια 5-10000uf, lm317 prereg, ενδιάμεσο bank με 1000-2000u, lm317 τελικό. Δίνεις ικανά περιθώρια τάσης στα lm317 (6V+) και ακούς.. .. ε σχέδιο τώρας.. τα 317 κλασικά με 100n σε είσοδο και έξοδο πλαστικούς, 100u στην έξοδο, 250Ω από out στο reg και 5κ πολύστροφο από reg προς γη. Παράλληλα στο 5κ ηλεκτρολυτικός 33-47u

μόνο 100μF στην έξοδο του 317 ?


η μεγάλη χωρητικότητα ειναι σημαντική μετά την γεφυρα μόνο ?
 
πάντως ό,τι και να προταθεί πόσο παραπάνω μπορεί να ξεζουμίσουμε από το κινεζάκι ρε σεις...?
και λέτε πιό πολύ από την μπαταρία?

φοβάσαι μη ξεπεράσει το βουβαλι ε? χιχιχιχιχι :p
 
πάντως εγώ αυτή τη στιγμή ακούω στα 95 db με μπαταρίες και σας γράφω...
Μόνο το μόντεμ έχει ρεύμα...

Με μπαταρία οι trends, το λάπτοπ με το φούμπαρ και το κινέζικο με 4 κίτρινες από το ικεα...
 
Απάντηση: Re: H σφαγή του dac...

πάντως εγώ αυτή τη στιγμή ακούω στα 95 db με μπαταρίες και σας γράφω...
Μόνο το μόντεμ έχει ρεύμα...

Με μπαταρία οι trends, το λάπτοπ με το φούμπαρ και το κινέζικο με 4 κίτρινες από το ικεα...

να σου πω !!

θέλω 7 πακέτα μπαταρίες τη βδομάδα με τα τσογλάνια


μην τα κάνω 14 :BDGBGDB55:
 
πρέπει να φροντίσεις τις ανάγκες σου....
εγώ έχω χαμηλές απαιτήσεις σε ενέργεια...

Εχω μιά 45ΑΗ δίπλα μου και με το κινεζάκι που δεν τραβάει ντιπ είμαι μιά χαρά άμα λάχει...
Εσβησα και τα φώτα τώρα, έβαλα και ένα κεράκι στο bass reflex και έχω και φωτορυθμικό....
Και μου τη χαλάει μόνο το χαζολάπτοπ που θέλει 1.5ώρα....
θα πάω να πάρω ένα western digital tv και θα το κοτσάρω κι αυτό στην μπαταρία και θα παίζω μιά εβδομάδα χαλαρά...
 
Απάντηση: Re: H σφαγή του dac...

Το συγκεκριμένο regulator murata είναι παλμοτροφοδοτικό και σε καμία περίπτωση δε θα το χρησιμοποιούσα σε DAC λόγω του ιψύσιχνου θορυβου που έχει ειδικά όταν μπερδεύεται με DAC. Θα πρότεινα ταπεινό LM317 ακολουθούμενο από shunt regulator αν ψαχνετε για το απόλυτο. Επίσης ενα διακριτό Reg με τελεστικό-voltage reference (πχ lm4040) - τρανζιστορ ή μοσφετ pass element βάζει κάτω σε όλους τους τομείς σχεδόν οποιοδήποτε ολοκληρωμένο regulator.
http://www.diyaudio.com/forums/powe...listic-salas-low-voltage-shunt-regulator.html
Και πολλά άλλα σχέδια υπάρχουν στο diyaudio, τόσο σε shunt regulators όσο και σε άλλες προσεγγίσεις. Ούτε θα χρειαστεί καμία σοβαρή ψύξη στα αμπέρ που μιλάμε...
 
Επειδη βαριομουνα
εκανα μια αποπειρα να δοκιμασω mods στο αναλογικο σταδιο
Ξυλωσα τους ηλεκτρολυτικους μετα το dac και πηγα να φτιαξω
και αυτο
modded1.jpg
αλλα δεν καταφερα να βαλω καλαι επειδη ειχε πολυ βερνικι
η πλακετα και μετα απο πολλες προσπαθειες το χαλασα
Πως βαζουμε καλαι σε τετοιες περιπτωσεις?
 
τί ασχολείσαι βρε με το αναλογικό...
αφού είναι γιά τον...

πάντως υποθέτω ξύνεις το βερνίκι
 
Re: Απάντηση: H σφαγή του dac...

τι ακριβώς χάλασες ?


τις πίστες από αυτό που πόσταρες ?

Ακριβως αυτο

Δεν με πειραζει που το χαλασα γιατι δεν θα χρησιμοποιησω
το αναλογικο σταδιο
Αλλα για το γαμωτο της ζημιας