Salas DCG3 προενισχυτής (γραμμής & ακουστικών)

Δημήτρης Δημητρακούδης

Πρόεδρος Δ.Σ.
Staff member
Πριν περίπου έναν μήνα ο Salas παρουσίασε και επίσημα στο diyaudio.com το καινούργιο "εργαλείο" του, τον προενισχυτή DCG3.

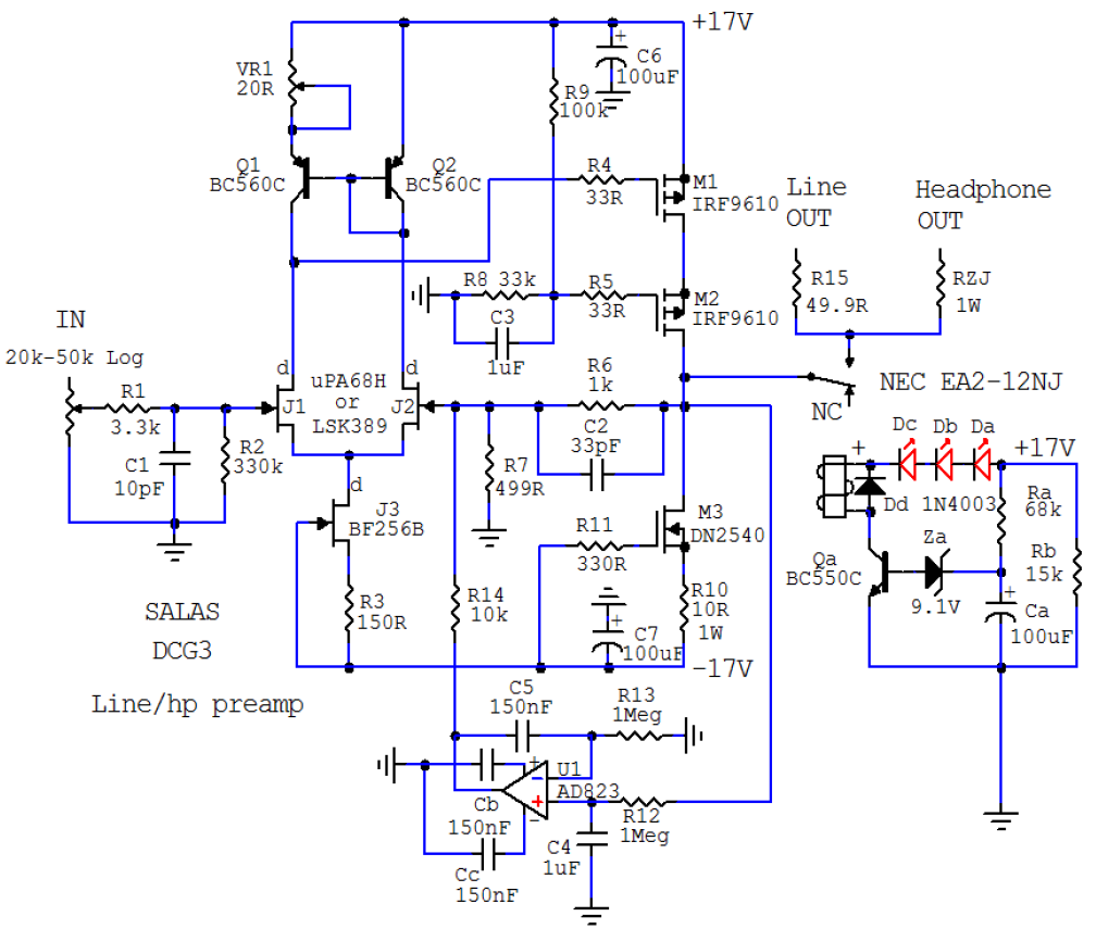
Salas DCG3.jpg Salas DCG3 sch.png

Το ονοματάκι του προκύπτει επειδή έχει DC servo και 3 mosfet. Επίσης και επειδή έχει κέρδος ~3.

Είναι φυσικά τάξης Α και είναι κατάλληλος και για να οδηγεί ακουστικά.

Η τροφοδοσία του πρέπει να είναι στα ~ +/-17.3V όπου με 100mA bias θα καίει συνολικά περίπου 7W.

Όσο αφορά το πως παίζει, πιστεύω το σχόλιο του Νίκου είναι πολύ αντιπροσωπευτικό: "Does not sound like an ordinary preamp. Sounds like a big class A power amp."

Από χτες τρέχει η διαδικασία εκκίνησης Group Buy από τον γνωστό Teabag εδώ: http://www.diyaudio.com/forums/group-buys/297899-gb-salas-dcg-3-dcstb-power-supplies.html

Στο πρώτο post των παραπάνω νημάτων υπάρχει και το build guide που έχει γράψει ο Salas, το οποίο περιλαμβάνει σχηματικά, BoM, σημειώσεις, κτλ.

Μαζί με τον DCG3 ο Salas παρουσίασε και ένα νέο τροφοδοτικό που σχεδίασε ειδικά για αυτόν, το DCSTB. Είναι γραμμικό και σειράς, όχι shunt.

Φαίνεται πολύ ενδιαφέρουσα σαν κατασκευή. Προσωπικά γράφτηκα για ένα PCB και βλέπουμε.
 
Βλέπω νέες φωτιές στα μπατζάκια μας. Πάντως ο Νίκος ήταν στην έκθεση με τ' ακουστικά και τον είδα με ιδιαίτερο ενδιαφέρον να κάνει ακροάσεις...
 
Και να παθαίνει ένα κοκομπλόκο όταν είδε τα Salas ακουστικά!
Ήμουν μαζί του εκείνη τη στιγμή και το διασκεδάσαμε ιδιαίτερα. Ο αντιπρόσωπος των Salas ακουστικών, φυσικά δεν γνώριζε το Salas οπότε δεν κατάλαβε γιατί πειραζόμασταν και ρωτάγαμε πως προέκυψε το Salas...

O προενισχυτής του είναι της μόδας, γιατί εκτός φυσικά της οδήγησης και των πιο απαιτητικών ακουστικών είναι υπέροχος προενισχυτής γραμμής με τα σημερινά δεδομένα των πηγών υψηλής εξόδου.
Οι περισσότεροι τελικοί οδηγούνται άνετα και με μόνο την πηγή και καλύπτονται πλήρως από έναν προ στο 3Χ ακόμη και εάν δεχθούν ένα αδύναμο σήμα εισόδου.
Έχουν γραφεί πολύ κολακευτικά λόγια για αυτήν την κατασκευή.

Για το νέο τροφοδοτικό ήταν απόφαση του ίδιου του Νίκου, καθότι δεν ήθελε να προσθέσει περισσότερη ζέστη στην κατασκευή με την προσθήκη 4άρων shunt.
 
Παιδιά ευχαριστώ για την αναφορά. Η βασική περίοδος εξέλιξης του προ πέρασε και πήρε μετάθεση από τον πάγκο στο σύστημα. Σε απλή αλλά αξιόπιστη, γρήγορη, και οικονομική "συσκευασία" που ανέλαβε ένας καλός φίλος. Εντυπωσιακότερες συσκευασίες θα δούμε ίσως στο μέλλον διεθνώς και εντός από μερακλήδες στα δικά τους αντίτυπα αν τυχών αρέσει αρκετά ο ήχος. Σε κάποια στιγμή θα κανονίσουμε να τον ακούσετε κιόλας.
 

Attachments

  • DCG3.jpg
    DCG3.jpg
    156 KB · Views: 1,245
να μας πείτε με ποιά ακουστικά έγινε το ροντάρισμα και τα specs
 
Απάντηση: Re: Salas DCG3 προενισχυτής (γραμμής & ακουστικών)

να μας πείτε με ποιά ακουστικά έγινε το ροντάρισμα και τα specs

Σαν line preamp στο σύστημα Hi-Fi με DIY MOSFET current feedback (CFA) τελικό 40W τάξης Α & ηχεία DIY τρίδρομα με κόρνα. Έλεγχος σε ακουστικά Sennheiser HD-600 και AKG K612PRO κυρίως. Περιστασιακά με Grado SR60, AKG K712PRO, AKG-K701, SONY MDRV6, FOSTEX T50RP MKIII, Sennheiser HD40. Γκάμα από 32-600Ω δηλαδή. Για διαγράμματα παραμόρφωσης και άλλες πληροφορίες πήγαινε στο λινκ του νήματος DIY Audio. Χονδρικά 0.0004% ΤHD στα 1.2Vpk-pk 1kHz και 0.0025% IMD SMPTE 250HZ+8kHZ για 120 Ohm φορτίο (THD τεστ στυλ O2).

--- Αυτόματη συγχώνευση μηνύματος ---

τα εξοδου ψύχονται απο την μεση και πανω η δεν βλεπω καλα?

Από το όριο του μετάλλου τους στο πίσω κάτω μέρος τους και πέρα. Από λάθος μολυβιά όταν έγινε το πλακάκι. Αλλά επειδή μέτρησα 38C μόνο στα MOSFET το άφησα έτσι.

--- Αυτόματη συγχώνευση μηνύματος ---

Mε AKG1000 σε παραλληλία με Hifiman HE-6... :)

Μπορεί να κάνει και τέτοια αθλήματα αλλά σε ηρωικότερη εκδοχή για 150-180mA bias & 20V άνω γραμμές τροφοδοσίας. Καλύτερα με ξέχωρες πλέον πλακέτες τα κανάλια για να μπουν ατομικές μεγάλες ψύκτρες, δεύτερες χαμηλότερες σταθεροποιήσεις για τα υποσυστήματα κλπ.
 
Re: Απάντηση: Re: Salas DCG3 προενισχυτής (γραμμής & ακουστικών)

Σαν line preamp στο σύστημα Hi-Fi με DIY MOSFET current feedback (CFA) τελικό 40W τάξης Α & ηχεία DIY τρίδρομα με κόρνα. Έλεγχος σε ακουστικά Sennheiser HD-600 και AKG K612PRO κυρίως. Περιστασιακά με Grado SR60, AKG K712PRO, AKG-K701, SONY MDRV6, FOSTEX T50RP MKIII, Sennheiser HD40. Γκάμα από 32-600Ω δηλαδή. Για διαγράμματα παραμόρφωσης και άλλες πληροφορίες πήγαινε στο λινκ του νήματος DIY Audio. Χονδρικά 0.0004% ΤHD στα 1.2Vpk-pk 1kHz και 0.0025% IMD SMPTE 250HZ+8kHZ για 120 Ohm φορτίο (THD τεστ στυλ O2).



εγώ καλύπτομαι....
 
Απάντηση: Re: Απάντηση: Re: Salas DCG3 προενισχυτής (γραμμής & ακουστικών)

εγώ καλύπτομαι....

Πριν να του βγάλεις πολύ ζέστη με μεγαλύτερο bias καλύπτει αρκετή ποικιλία ήδη στα 100mA
 

Attachments

  • IMG_20160914_202535.jpg
    IMG_20160914_202535.jpg
    131.9 KB · Views: 686
με ελκύει το γεγονός της Line προενίσχυσης με αρκετές εισόδους.
Δε μου λες, μήπως κατα λάθος συσχετίστηκε με τους γνωστούς υπόπτους Lehmann και κλώνους αυτών?
 
Είναι αυτούσιο σχέδιο δεν υπάρχει τίποτα ως πρότυπο.
 
Χθες είχαμε τη χαρά να ακούσουμε στο σπίτι του Salas, την νέα του κατασκευή τον προενισχυτή γραμμής και ακουστικών DCG3.

Ήδη γνωρίζαμε το περιεχομένο του από τις αναφορές που υπάρχουν στο diyaudio καθώς παρακολουθούμε πάντα με ενδιαφέρων ότι ετοιμάζει ο Νίκος.

Το κουτί του ένα όμορφο μαύρο κουτί με ασημί κουμπιά, λιτό με ότι έπρεπε και σημασία στη λεπτομέρεια κατά τη συναρμολόγηση, ήδη υπάρχουν και κάποιες φώτο από αυτό το κουτί στα πρώτα μηνύματα αυτού του νήματος.

Το σύστημα του Νίκου είναι καθαρά ντιούικο, από τον προενισχυτή, τον τελικό, μέχρι τα ηχεία του.
Προσεγμένο σπιθαμή προς σπιθαμή και το κυριότερο κουρδισμένο τονικά εκεί που πρέπει, προϋποθέσεις για σωστή εξαγωγή συμπερασμάτων δίχως το φόβο αστάθμητων άλλων μεταβλητών.

Ο χώρος απλός τυπικός χώρος που συναντάς στην πλειοψηφία των ελληνικών σπιτιών, δηλ. χώρος μη φροντισμένος ακουστικά με διάφορα υλικά και τα σχετικά.

Από την αρχή φάνηκε ότι έχουμε μια καλοσχεδιασμένη κατασκευή που θα παίξει σωστά.
Ρυθμός, punch, μεσαίες, υψηλές, δυναμικά, διαύγεια, σκηνική εικόνα, όλα ήταν εκεί δεν ένιωθες κάτι να σου λείπει ή να υπερτονίζονται προς χάρη κάτι άλλου.

Αρμονία με λίγα λόγια και ισορροπία.
Με 3Χ κέρδος, καλύπτει σχεδόν όλη τη γκάμα των τελικών ενισχυτών, δίχως να κινδυνεύει στην υπεροδήγηση και εκείνων με μεγάλη ευαισθησία.

Επειδή ταυτογχρόνως δοκιμάζαμε και πηγές, είχαμε δίπλα και ένα aune S16, μας δόθηκε η ευκαιρία να συγκρίνουμε την έξοδο ακουστικών του, με την αντίστοιχη του aune.
Ακουστικά υπήρχαν sennheiser ανοιχτού τύπου, μου διαφεύγει το μοντέλο, πάντως ήταν από τη σειρά που διαφημίζεται από την aune ως σημείο αναφοράς για την κριτική του σταδίου εξόδου της.

Καμία μα καμία σχέση, η φλαταδούρα εναντίον των χροιών και αρμονικών και επειδή δεν πάει πολύς καιρός από την έκθεση των ακουστικών όπου εκεί ακούσαμε και πανάκριβα δίδυμα, λέω μετά βεβαιότητας ότι η κατασκευή του Salas στέκεται στην κορυφή αυτών, άνετα!

Μπράβο για την υλοποίηση Νίκο και διπλό μπράβο γιατί είναι ντιούικη και όχι εμπορική.
 
Για την σχεδίαση και την κατασκευή δεν μπορώ να πω πολλά, αλλά σαν απόδοση (πρε και οδήγηση ακουστικών), έδωσε εξαιρετικά αποτελέσματα.
monitor ήχος μεν χωρίς εξάρσεις ή προβολές συχνοτικών περιοχών με επάρκεια δυναμικών και ανάλυσης αλλα και smooth ώστε να μην ενοχλούν τα κακώς κείμενα οργάνων, φωνών και ηχογράφησης. Δεν δοκιμάσαμε πολλά είδη μουσικής, αλλα για πρώτη γνωριμία το ακούσαμε αρκετά και τα συμπεράσματα θα έλεγα ότι είναι μάλλον πλήρη.

Γενικά το diy σύστημα του Νίκου είναι εντυπωσιακό για τα μέτρα μου και ο pre το ανέβασε ένα ακόμα σκαλοπάτι, τόσο σε πιστότητα όσο και σε χρηστικότητα.

Να προσθέσω επίσης σε αυτά που ανέφερε ο Μανόλης (και συμφωνoύμε), ότι στη πηγή εναλλάξαμε δύο dac, ώστε να έχουμε πιο πλήρη εικόνα του pre. Πέραν του aune του Νίκου κούμπωσε και το lemon dac (sabre9023). Και με τα δύο τα πήγε περίφημα. (για το lemon dac θα τα πούμε στο αντίστοιχο νήμα)

Nίκο well done! :grinning-smiley-043