H σφαγή του dac...

μoυ φαίνεται ότι έχουμε χάση τη μπάλα.

μπράβο δημήτρη αλλά πιο σιγά γιατι κάποιες αλλαγές κάνουν κακό.

οι smd πυκνωτές είναι καλύτεροι απο αυτούς που έβαλες.

δεν ξέρω Μπακ...
οδηγίες ακολουθώ.
Ελεγε ξεκάθαρα να βγει ο smd.
για ποιούς λες εσύ?
Εναν smd έβγαλα και έβαλα έναν μπλε.

Βασικά μετά από λίγο καιρό αφού στρώσουν θα αρχίσω να πειραματίζομαι με έναν έναν...
 
μκτ είναι.
και είναι bypass στους smd εκτός από έναν.

Αν έχετε να πείτε κάτι πείτε.
Αλλιώς εμείς θα κάνουμε ό,τι μας πουν ...άλλοι.-bye-
 
by pass με pps wima η panasonic αλλά ειναι δυσεύρετοι.

όλοι στο διαδίκτυο με mkt ή mkp το κάνουν..
Προσωπικά δεν έχω πρόβλημα αλλά δεν μου φτάνει το δεν έκανες καλά.

Και φυσικά δεν έχω τίποτα μαζί σου:ernaehrung004: ούτε με τα άλλα παιδιά της κατηγορίας κατά βάθος, αλλά στην προσέγγιση προς εμάς τους άσχετους. (χτες τα είπα λίγο χύμα στον Τζιμάκο από το τηλ.)
Δηλαδή, είδα κάτι στον λαμπατέρ που λετε το έκανα, ή στον χ στο ψ site.

Το να μου λέτε ότι αυτά που έβαλα είναι λάθος και ότι ο λαμπα είναι τσαπατσούλης και μπερδεύει τις βούρτσες με τα σκουπόξυλα δεν με βοηθάει ούτε άμεσα ούτε μακροπρόθεσμα.
Τουλάχιστον όλη η κατηγορία ξέρει ότι εδώ και κάποιους μήνες μου μπήκε το σαράκι και σφάζω γενικώς με ό,τι μπούσουλα βρίσκω μπροστά μου.
Όπως είπα πιο πάνω αν δεν μου πείτε εσείς οι δικοί μου, θα κάνω ό,τι πει ο λαμπιζάτορας.
Και θεωρώ ότι σε τέτοιες προσεγγίσεις προς νέους και άσχετους η κατηγορία μας ψιλοπάσχει.
Θέλω πχ να μου λέτε "όχι μκτ αλλά μκπ ή ζξτ γιατί αυτό και αυτό. Και τα πόδια όχι 1.5 πόντο αλλά 5 χιλιοστά ή 3 χιλιοστά και ξαπλωτούς ή με θερμόκολλα. Γιατί έτσι"
Αλλιώς....είπαμε: θα κάνω ότι βρώ μπροστά μου.

και εννοείται δεν τα λέω γιά τον μπακ, αυτός πολλές φορές μου τα λέει με πμ, αφορμή πήρα γιά όλους.
Αντε σας την είπα χριστουγεννιάτικα.

Καλές γιορτές σε όλους με υγεία.:award::award:
 
οι mkτ ειναι καλύτεροι απο τούς ηλεκτρολυτικούς οι mkp καλύτεροι απο τους

mkt οι pps είναι καλύτεροι και απο τούς δύο.

οι smd πυκνωτές υπάρχουν σε όλες τις παραπάνω ποιότητες και άλλες ακόμα.

όταν αλλάζουμε λοιπόν έναν δεν ξέρουμε αν ήταν καλύτερος

η χειρότερος απο τον προηγούμενο.

θα μπορόύσαμε να αποφασίσουμε ακούγοντας αλλά οταν αλλάζουμε πολλούς

μαζί δεν βγαίνη άκρη.

και κάτι για το παράπονο του δημητρη.

κανείς δεν τα ξέρη όλα.

άλλα εξηγούνται με τη θεωρία και άλλα όχι.

είτε γιατί δεν υπάρχει εξήγηση είτε γιατί δεν την ξέρουμε.

αν ήταν διαφορετικά θα έπρεπε να πετάξεις τη λάμπα

που πήρες γιατί μετράει χειρότερα απο τα opamp.

και μια συμβουλή.

στο νετ ο καθένας γράφει οτι θέλει

δοκιμάστε μόνοι σας να αποφασίσετε αν κάτι είναι σωστό η λάθος.
 
να σου πω...
οι οδηγίες λέγανε mkp.
Εγώ αυτούς ζήτησα, mkt μου δώσανε...
Προφανώς δεν είχαν ή δεν ξέρανε.
Δεν μπορώ να τρέξω στο διαδίκτυο να ψάξω 3 mkp που να τους πληρώσω 2 ευρώ συν 6 μεταφορικά.
Οπότε παίρνω αυτούς και πάω πάσο.
Τώρα...
ας ξεκαθαρίσει κάποιος (αν θέλει) τι είναι mkt και τι mkp.
Επίσης τι είναι pps.

Και πως αναγνωρίζονται.

επίσης όταν βλέπεις smd πυκνωτάκια, δεν βλέπεις πάνω τιμές.
Αλλωστε δεν χωράνε γράμματα, ούτε κωδικοποίηση όπως στις αντιστάσεις.
Μόνο χρώματα.
Επίσης προχτές ζήτησα 150 νάνο, μου δώσανε κάτι που έγραφαν επάνω 370.
Λέω έκανε λάθος. Δεν πειράζει.
Πάω σε άλλο μαγαζί λέω δώσε μου 150 νανο. Μου δίνει πάλι κάτι που γράφει 370.
Του λέω εδώ λέει 370. Να μην κοιτάς τι λέει μου λέει. Να ακούς εμένα.

Χαίρω πολύ του λέω...
Και αύριο πως θα ξέρω μέσα στο κουτί τί έχω?

Ξέρω γυρεύω πολλά.
Μπορώ όμως (είμαι σίγουρος) να τα πάρω λίγα λίγα.
 
Επίσης λέγανε βάλε mkp 2 μF καλής ποιότητας.
πάω να πάρω...
ΔΕΝ ΕΧΕι μου λέει 2μF σε mkp.
Αντε πιάσε τ αυγό και κούρευτο....:rifle:
 
οι mkt έχουν διηλεκτρικό απο χαρτί.

οι mkp έχουν διηλεκτρικό απο πολυπροπυλένιο

οι pps έχουν διηλεκτρικό απο επιμεταλλωμένο πολυπροπυλένιο.

για τους smd τα γράφω και εγώ.

άντε βρές τι είναι.

οσο για τη δυσκολία εύρεσης υλικών αυτό το αντιμετωπίζουμε όλοι.
 
να σου πω...
οι οδηγίες λέγανε mkp.
Εγώ αυτούς ζήτησα, mkt μου δώσανε...
Προφανώς δεν είχαν ή δεν ξέρανε.
Δεν μπορώ να τρέξω στο διαδίκτυο να ψάξω 3 mkp που να τους πληρώσω 2 ευρώ συν 6 μεταφορικά.
Οπότε παίρνω αυτούς και πάω πάσο.
Τώρα...
ας ξεκαθαρίσει κάποιος (αν θέλει) τι είναι mkt και τι mkp.
Επίσης τι είναι pps.

Και πως αναγνωρίζονται.


MKP εν ελλάδι εχει ο Τζωρτζάκης (SCR).


Αν δεν υπάρχει σαφής ενδειξη ΜΚΤ ή ΜΚP πάνω τους, μπορείς να τους ξεχωρίσεις από την τάση. Οι mkt συνηθως είναι στα 100V ενώ οι MKP ξενικάνε από τα 250V.
 
δε μιλάω γιά τέτοια τέρατα. (scr)
μιλάω γιά λιλιπούτεια πράγματα.
Όπου ρώτησα γιά mkp σε 2.2 μF με κοίταξαν στραβά.
Ενώ ήδη έχω πάρει από έξω...
 
δε μιλάω γιά τέτοια τέρατα. (scr)
μιλάω γιά λιλιπούτεια πράγματα.
Όπου ρώτησα γιά mkp σε 2.2 μF με κοίταξαν στραβά.
Ενώ ήδη έχω πάρει από έξω...

γιατί τερατα οι scr ? δεν σε πιάνω.. αν μιλάς για μεγεθος χωρητικότητας αν θυμάμαι καλά πρέπει να εχω στο spare box (πσσς πώς τα λέω έτσι) μεχρι 0.1μF
αν μιλάς τιμολογιακά, νομίζω με τα μεταφορικά απ εξω πιο ακριβά θα έρθει ενας 2.2μF. Εκτός ισως αν παρεις πολλά κομμάτια.

Τανταλίου & Os-con από που πήρες? θα χρειαστώ κι έγω σε λίγο :grinning-smiley-043

στα καταστήματα ηλεκτρονικών δεν υπάρχουν mkp, και το πιο πιθανό είναι να σου προτείνουν για ισοδύναμους τους mkt (γιατι τετοιους εχουν).

χαιρετισμούς από Πάπιγκο, πάω για κάνα ρακόμελο -bye-
 
βρε σεις υπάρχουν mkp που έχουν όγκο 0.1 mm3

εσείς μιλάτε γιά βαρέλια μπύρας...

ένας απ αυτούς πιάνει όσο η πλακέτα του dac...
 
Last edited:
oscon πήρα από εκεί που πήρε και ο katrakazas.
audiotuning.de.
Τανταλίου έχουν τα μαγαζιά...
Παράξενη λύση.
Παίζουν με τη μία.
Τους κράτησα μιά εβδομάδα, όχι γιατί δεν παίζανε, αλλά γιατί ήθελα να δοκιμάσω κάτι άλλο.

Αμα δε βρίσκεις πες μου να βρω εδώ.
 
Άμα πάντως αποφασίσει κανείς αντικατάσταση πυκνωτων ηλ/κων κ μη με smd, συνιστανται τα εξης part no απο digikey:

565-3187-1-ND CAP 100UF 6.3V ELECT POLY SMD
565-3197-1-ND CAP 47UF 10V ELECT POLY SMD
(united chemicon, η σειρά που ήταν φασόν αρχικά για τη sanyo (oscon smd))
PCF1208CT-ND CAP .1UF 16V PPS FILM 1210 5%
(PPS (Polyphenylene Sulphide) της panasonic)

αυτά βέβαια για τα ψηφιακά..

Στο αναλογικό στάδιο:
οι 4 πυκνωτές στις εξόδους του dac περισσεύουν = γεφυρώνονται.. επίσης η βάση του κινέζου για τον τελεστικό είναι κάκιστης ποιότητας (δεν υπερβάλλω), ενώ κατά τα γνωστά το αναλογικό φίλτρο που υλοποιεί είναι "τρία πουλάκια κάθονται" (ασύμμετρο) -γι'αυτό άλλωστε κ η αλλαγή τελεστικών χωρίς άλλες επεμβάσεις δεν έχει ιδιαίτερο νόημα.. ενώ η αλλαγή του φιλτρου με κάτι σαν αυτό ίσως (εν αναμονη των υλικών από digikey) να "βοηθησει".. όπου αυτό: συμμετρικό χαμηλοπερατό bessel 3ης τάξης με fc 60khz..

και η πλακέτα σε full stripdown στο αναλογικό...
 

Attachments

  • bessel 60khz.JPG
    bessel 60khz.JPG
    53.6 KB · Views: 340
  • IMG_2432a.jpg
    IMG_2432a.jpg
    94.5 KB · Views: 97
Άμα πάντως αποφασίσει κανείς αντικατάσταση πυκνωτων ηλ/κων κ μη με smd, συνιστανται τα εξης part no απο digikey:

565-3187-1-ND CAP 100UF 6.3V ELECT POLY SMD
565-3197-1-ND CAP 47UF 10V ELECT POLY SMD
(united chemicon, η σειρά που ήταν φασόν αρχικά για τη sanyo (oscon smd))
PCF1208CT-ND CAP .1UF 16V PPS FILM 1210 5%
(PPS (Polyphenylene Sulphide) της panasonic)

αυτά βέβαια για τα ψηφιακά..

Στο αναλογικό στάδιο:
οι 4 πυκνωτές στις εξόδους του dac περισσεύουν = γεφυρώνονται.. επίσης η βάση του κινέζου για τον τελεστικό είναι κάκιστης ποιότητας (δεν υπερβάλλω), ενώ κατά τα γνωστά το αναλογικό φίλτρο που υλοποιεί είναι "τρία πουλάκια κάθονται" (ασύμμετρο) -γι'αυτό άλλωστε κ η αλλαγή τελεστικών χωρίς άλλες επεμβάσεις δεν έχει ιδιαίτερο νόημα.. ενώ η αλλαγή του φιλτρου με κάτι σαν αυτό ίσως (εν αναμονη των υλικών από digikey) να "βοηθησει".. όπου αυτό: συμμετρικό χαμηλοπερατό bessel 3ης τάξης με fc 60khz..

και η πλακέτα σε full stripdown στο αναλογικό...

Ευχαριστούμε Κώστα.

το φίλτρο θα το υλοποιήσεις πάνω στην ίδια πλακέτα? (πχ με την βαση του opamp κολλημένη και (μερικά από) τα υπόλοιπα στοιχεία στον αέρα? (ρωτάω γιατι δεν εχω δει το σχεδιαγραμμα του "μαμά" αναλογικού)
 
Ευχαριστούμε Κώστα.

το φίλτρο θα το υλοποιήσεις πάνω στην ίδια πλακέτα? (πχ με την βαση του opamp κολλημένη και (μερικά από) τα υπόλοιπα στοιχεία στον αέρα? (ρωτάω γιατι δεν εχω δει το σχεδιαγραμμα του "μαμά" αναλογικού)

Καλα Χριστούγεννα σε όλους!!!!!!!!!!!

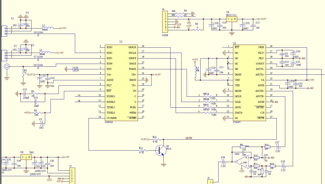
Ναι βασικά πάνω στην πλακέτα με smd υλικά, ενώ η αντίσταση 590Ω απο την έξοδο του τελεστικού στην έξοδο γίνεται συμβατική, κάτω από την πλακέτα. Οι 3n3 ειναι κ αυτοί smd κ θα πάνε εκει που είναι τώρα οι r28/29 (δεν φαίνονται στο σχηματικό, είναι 100k από τη έξοδο προς τη γη)

schemat.jpg


θεωρητικά δεν πρέπει να έχει ιδιαίτερο offset, αν έχει θα μπουν πολύστροφα trimmer πάνω στο brown dog adapter και θα μηδενιστεί..
 
Last edited: