E-MU 0404 για μετρήσεις

Απάντηση: EMU 0404 για μετρήσεις

Συμπέρασμα
Η κάρτα μπορεί να χρησιμοποιηθεί με πολύ καλά αποτελέσματα σε όλο το εύρος από τα 10 έως τα 85 KHz χωρίς σοβαρούς συμβιβασμούς (απόκλιση μόνο 0,5db), ενώ περιοριζόμενοι στα 50 – 50 KHz η απόκλιση είναι της τάξης 0,05db.
Πολύ καλές ήσαν οι τιμές THD + N (0,003 έως 0,005% στα 20 – 20 KHz, με BW 80KHz), που παρέμειναν χαμηλές και σταθερές σε ένα μεγάλο εύρος συχνοτήτων.
Με περιορισμό του BW στα 30 KHz οι τιμές της THD + N βελτιώθηκαν έως και 50% (0,0015 έως 0,0025% στα 20 – 20 KHz, με BW 30KHz). Με επιλεκτικό προσδιορισμό μόνο της παραμόρφωσης, χρησιμοποιώντας band pass φίλτρο και μετρώντας διάφορες αρμονικές (ουσιαστικά πετώντας έξω το θόρυβο), η παραμόρφωση πέφτει σε τιμές πολύ χαμηλές (στο όριο σχεδόν του αναλυτή που χρησιμοποίησα < 0,0007%).
Φυσικά σε οριακές συχνότητες (> 95 KHz) και σε χαμηλές στάθμες (< -75db) οι τιμές THD + N αυξάνουν, κυρίως λόγω θορύβου. Οι επιδόσεις αυτές είναι συγκρίσιμες με τις αντίστοιχες επιδόσεις πανάκριβων αναλυτών ακουστικών συχνοτήτων. Για παράδειγμα η ψηφιακή γεννήτρια του κορυφαίου αναλυτή της Audio Precision έως το 1992, ήταν σαφώς χειρότερη (είχε απόκριση συχνότητας έως τα 80KHz με απόκλιση + /- 0,25 db στο φάσμα 20 Hz - 20 KHz και με THD +N στο 0,01 %). Αρκετά πιο βελτιωμένη ήταν η ψηφιακή γεννήτρια στην επόμενη γενιά των αναλυτών της ίδιας εταιρίας, (απόκριση συχνότητας έως τα 60 KHz και απόκλιση + /- 0,01 db, ενώ η παραμόρφωση περιορίστηκε στο 0,0014% με BW 60 KHz). Οι επιδόσεις αυτές θεωρούνται από τις κορυφαίες σε ψηφιακό επίπεδο. Είναι επομένως ενθαρρυντικό να βλέπουμε μια συσκευή των 185 ευρώ, να καταφέρνει πράγματα, που πριν λίγα χρόνια θα ήσαν το όνειρο κάθε σοβαρού μηχανικού, πόσο μάλλον ενός DIYούη.

Για να μη βγουν λάθος συμπεράσματα (π.χ γελοιότητες του στυλ ..... φονιάς του Audio Precision) πρέπει να επισημανθεί πως η σύγκριση αφορά μόνο τις ψηφιακές γεννήτριες των κορυφαίων επαγγελματικών αναλυτών, σε σχέση με την EMU σε ρόλο ψηφιακής γεννήτριας. Τα σοβαρά συστήματα audio μετρήσεων χρησιμοποιούν πρόσθετη αναλογική γεννήτρια για τις μετρήσεις ακριβείας. Οι ψηφιακές γεννήτριες συνυπάρχουν σε παράλληλη χρήση για μετρήσεις όπου συνήθως απαιτούνται σύνθετα σήματα. Επιπρόσθετα στα επαγγελματικά μηχανήματα υπάρχουν αρκετές ευκολίες και δυνατότητες (π.χ υπάρχουν έτοιμα φίλτρα για πρότυπες μετρήσεις, υπάρχουν εξειδικευμένα software για ανάλυση στο ψηφιακό πεδίο - dual domain μετρήσεις κ.α). Στο πίνακα που ακολουθεί υπάρχει μια συνοπτική σύγκριση των ψηφιακών γεννητριών. Επίσης αξίζει το κόπο να δείτε πόσο μπροστά είναι οι αναλογικές γεννήτριες σε επιδόσεις και φυσικά πόσο αργή εξέλιξη έχουν τα τελευταία 30... χρόνια (βελτίωση....0,0001db κάθε δεκαετία.......άλλωστε τι να βελτιώσει κανείς στις εσχατιές των επιδόσεων).

attachment.php


Δεν υπάρχουν μειονεκτήματα;
Θα περιγράψω αυτά που με απογοήτευσαν και ίσως με ενόχλησαν λίγο.
Η πρώτη παρατήρηση έχει να κάνει με τη μέτρηση σε συχνότητες πολύ κοντά στο όριο της συχνότητας Nyquist–Shannon (π.χ 95 ΚHz). Εκεί η μέτρηση του σήματος εμφανίζει δυσκολίες λόγω της εμφάνισης έντονης διαμόρφωσης πλάτους (διακρότημα) που οφείλεται πιθανότατα στην αλληλεπίδραση του σήματος με τα φίλτρα εξόδου. Επομένως ένα ασφαλές ανώτερο όριο είναι τα 85KHz. Μέχρι εκεί μετράτε με ασφάλεια και εντός προδιαγραφών.
Η δεύτερη παρατήρηση έχει να κάνει με την υπομονή και τη προσπάθεια που χρειάζεται ώστε να βαθμονομηθεί η EMU. Είναι χρήσιμο τα ποτενσιόμετρα εξόδου να τα έχετε στο max όπου δεν αποκόπτετε το σήμα. Για ρύθμιση της εξόδου με ακρίβεια χρειάζεται επέμβαση σε επίπεδο hardware (π.χ αλλαγή με multi turn ποτενσιόμετρο) ενώ αν πιάσετε το κολλητήρι ίσως να ήταν χρήσιμο να αντικατασταθεί η αντίσταση εξόδου με άλλη (πχ 50ohm). Όμως προσοχή η περιοχή είναι σε επίπεδο SMD. Επίσης μην επιχειρήσετε να παρακάμψετε τους τελεστικούς εξόδου. Υπενθυμίζουμε πως είναι κάρτα μετρήσεων και θα παράγει συχνότητες. Δεν ωφελούν οι audiophile μετατροπές. Εδώ τα φίλτρα χρειάζονται διότι αποτελούν συστατικό των προδιαγραφών των μετρήσεων.
Η τρίτη παρατήρηση έχει να κάνει με την δημιουργία τετραγωνικών παλμών. Είναι κάτι που δεν συστήνω τουλάχιστον με τη χρήση του Spectrum Lab. Υπάρχει σημαντικό ringing και στο ανιόν και στο κατιόν μέτωπο του παλμού. Επίσης εμφανίστηκε σημαντική παραμόρφωση πλάτους και φάσης (jitter). Δεν είχα χρόνο να δω αν το πρόβλημα οφείλεται στο software ή στο υλικό της κάρτας (πιθανότατα να συμμετέχουν και τα δύο). Αυτό με απέτρεψε από το να κάνω μετρήσεις μεταβατικής ενδοδιαμόρφωσης, μια και οι παλμοί που έπαιρνα δεν πληρούσαν τα κριτήρια για μία τέτοια μέτρηση. Ακόμα και η χρήση των εικονικών φίλτρων του Spectrum Lab εμφάνιζαν σημαντικό ringing, απομακρύνοντας ακόμα περισσότερο το ενδεχόμενο μετρήσεων DIM/TIM. Ίσως ασχοληθώ αργότερα όπως και με το θέμα των μετρήσεων στο ψηφιακό πεδίο όπου υπάρχει μεγάλη ασάφεια αλλά και έλλειψη εξειδικευμένων οργάνων.

attachment.php


attachment.php


attachment.php


Τελευταίο έχω αφήσει το τεράστιο θέμα του jitter το οποίο τουλάχιστον για άμεση μέτρηση είναι σχετικά ανέφικτο (μιλάμε για < 500 psec τα οποία πολλοί τα αναφέρουν με ευκολία αλλά λίγοι έχουν ασχοληθεί με μετρήσεις σε τέτοια πεδία χρόνου ή συχνότητας >1 GHz). Χρειάζεται πανάκριβος εξοπλισμός και αρκετές γνώσεις που ξεφεύγουν από τις δυνατότητές μου.

Γνωρίζω πως ήμουν πολυλογάς ή και φλύαρος, ελπίζω να φάνηκα χρήσιμος.
Εύχομαι υγεία και καλή χρονιά.
 

Attachments

  • table.jpg
    table.jpg
    183.3 KB · Views: 254
  • sq 1khz.jpg
    sq 1khz.jpg
    67.6 KB · Views: 252
  • sq 5khz.jpg
    sq 5khz.jpg
    66.8 KB · Views: 254
  • sq 25khz.jpg
    sq 25khz.jpg
    75.6 KB · Views: 253
Re: EMU 0404 για μετρήσεις

Overall ή ακριβέστερη και αναλυτικότερη παρουσίαση κάρτας ήχου που έχει γίνει ποτέ, πιθανότατα παγκοσμίως, εγώ τουλάχιστον δεν έχω δεί άλλη τέτοια μακράν! Μακάρι όλοι οι "πολυλογάδες" να είχαν να πουν ότι εσύ μας παρουσίασες εδώ.:grinning-smiley-043

Τα συγχαρητήριά μου και ευχαριστώ πολύ!
 
Re: Απάντηση: EMU 0404 για μετρήσεις

...
Γνωρίζω πως ήμουν πολυλογάς ή και φλύαρος, ελπίζω να φάνηκα χρήσιμος.
Εύχομαι υγεία και καλή χρονιά.

Καλή Χρονιά σε όλους,

Ντίνο σου ευχόμαστε ένα φλύαρο 2010!
Στο έχω ξαναγράψει, αυτή η "φλυαρία" σου αποτελεί παρακαταθήκη γνώσης για εμάς και το AvClub.

Τέλεια παρουσίαση, ότι καλύτερο μπορούσαμε να περιμένουμε. Εύγε!
 
Απάντηση: Re: EMU 0404 για μετρήσεις

Overall ή ακριβέστερη και αναλυτικότερη παρουσίαση κάρτας ήχου που έχει γίνει ποτέ, πιθανότατα παγκοσμίως, εγώ τουλάχιστον δεν έχω δεί άλλη τέτοια μακράν! Μακάρι όλοι οι "πολυλογάδες" να είχαν να πουν ότι εσύ μας παρουσίασες εδώ.:grinning-smiley-043

Τα συγχαρητήριά μου και ευχαριστώ πολύ!

Το αυτο και να προσθεσω ακομα οτι πολλοι θα ΠΛΗΡΩΝΑΝ για κατι τετοιο!! :operator:
 
Re: EMU 0404 για μετρήσεις

Συμφωνώ με τους προλαλήσαντες.
Eπίσεις προτείνω το θέμα να γίνει sticky.
 
Re: EMU 0404 για μετρήσεις

Χαιρετώ την αγαπητή μου κοινότητα.

Κατάφερα να αποκτήσω μια emu 0404 και από σήμερα το μεσημέρι μέχρι τώρα δεν έχω σηκώσει κεφάλι, για να βγάλω άκρη...

Κάθε αρχή και δύσκολη, στην ουσία είδα δύο προβλήματα:

α) δεν μπορώ να έχω έξοδο S/PDIF, όταν τροφοδοτείται με σήμα μέσω USB - απενταντίας όταν τροφοδοτείται από τις αναλογικές εισόδους λειτουργεί η S/PDIF έξοδος. Βασικά σκεφτόμουν ο υπολογιστής να παίζει τα αρχεία τόνων και μέσω της S/PDIF εξόδου της 404 να τροφοδοτώ τα S/PDIF του DAC μου και εν συνεχεία τα RCA εξόδου του DAC να εισέρχονται στις αναλογικές εισόδους του 404.
Δυστυχώς δεν μου λειτουργεί ότι δειγματοληψία και να του έδωσα. Τελικά κατέφυγα στην εγκατάσταση και της OnBoard κάρτας ήχου όπου παίρνω την S/PDIF έξοδό της και το δουλεύω έτσι.

β) Το SpectrumLab μου έβγαλε στην κυριολεξία τα μάτια!

Όταν επιλέγω την εσωτερική γεννήτρια, βλέπω μια χαρά το αποτέλεσμα.

Όταν όμως δίνω - μέσω των αναλογικών εισόδων - σήμα από εξωτερική γεννήτρια ή το DAC, ενώ στην αρχή δούλεψε μετά με τίποτα...δεν φαίνεται τίποτα στην οθόνη.

Προσπαθώ απενεργοποιώντας το Signal Generator και ενεργοποιώ το ADC (πράσινο) και το DAC(πράσινο). Επιλέγω κάτω το Spectrum Analyser1 (είτε με το ένα κανάλι είτε και με τα δύο)...αλλά πλέον δεν!

Κατέβασα και το ΑΡΤΑ demo και λειτουργεί κανονικά με το παραπάνω συνδιασμό.
 
Απάντηση: EMU 0404 για μετρήσεις

Αν θυμάμαι καλά, μόνο με asio θα δεις σήμα από s/pdif.

Δες στο spectrum lab, τη βλέπει σωστά? συμφωνεί η συχνότητα δειγματοληψίας στο πρόγραμμα με αυτή του control panel της EMU?
 
Re: EMU 0404 για μετρήσεις

Νομίζω ότι είπες τη μαγική λέξη "ASIO driver".

Το είχα εγκαταστήσει στην αρχή στο Foobar, αλλά μετά το έψαχνα και σε κάποια στιγμή το αφαίρεσα - προφανώς εξηγεί γιατί λειτούργησε στην αρχή και μετά όχι.
Για την έξοδο όμως S/PDIF (με είσοδο σήματος από USB) δεν είχα ούτε με ASIO driver (από αναλογική όμως δούλευε όπως προείπα).
Ναι πάντα έβαζα την ίδια συχνότητα δειγματοληψίας μεταξύ emu και προγράμματος μέτρησης.

Το απόγευμα που θα πάω σπίτι θα τα επανεκτιμήσω όλα από την αρχή.
 
Re: EMU 0404 για μετρήσεις

Να ζητήσω συγνώμη, μάλλον κάποιος θόρυβος συνυπολογιζόταν σε μερικές από τις προηγούμενες μετρήσεις μου, οπότε πάμε πάλι από την αρχή (προς Κ. Τυροβολά: παρακαλώ διέγραψε το προηγούμενο μήνυμά μου)

είσοδος σήματος 10Khz από Hameg ΗΜ8030-6 γεννήτρια (η άλλη είσοδος βραχυκυκλωμένη), η γεννήτρια ρυθμίστηκε με έξοδο 1Vrms και μετέπειτα ανέβασα το gain της Α εισόδου της 404, έτσι ώστε η κορυφή να προσεγγίσει το 0dB, λοιπά ρυθμιστικά όλα στο min, επιλογή σε 192Khz, εύρος στο SpecLab 0-96KHz.
εάν η σύνδεση και η διαδικασία βαθμονόμησης είναι σωστή, παρατηρώ ότι με εξαίρεση τη 2η αρμονική είναι κάτω από τα -60dB.
Τη γεννήτρια δεν την έχω ρυθμίσει ποτέ σε θέματα θορύβου.
attachment.php

attachment.php

attachment.php


Προχωρώ καλώς ή έχω λάθος σε ρυθμίσεις; Υπόψη εάν στο SpecLub Configuration βάλω ως Audio Input/Output Device την επιλογή ASIO EMU 0404, έχω σφάλμα λειτουργίας και το πρόγραμμα κλείνει.
 

Attachments

  • SpectrumLab_Hameg_Component.jpg
    SpectrumLab_Hameg_Component.jpg
    62.8 KB · Views: 150
  • SpectrumLab_Hameg_Configuration.jpg
    SpectrumLab_Hameg_Configuration.jpg
    80.6 KB · Views: 150
  • 1KHz_0db_SpectrumLab_Hameg.jpg
    1KHz_0db_SpectrumLab_Hameg.jpg
    76.3 KB · Views: 152
Re: EMU 0404 για μετρήσεις

Στην αναζήτηση του τι θα μου ταιριάξει καλύτερα, δοκίμασα και το SpectraPlus.

Στο σετάρισμα και τη βαθμονόμηση μου φάνηκε εύκολο (τουλάχιστον για όσα πρόλαβα να δω έως τώρα).
Και πάλι έβαλα ως είσοδο στην 404 την έξοδο της Hameg 8030-6 (ημίτονο 1KHz/1Vrms & 10KHz/1Vrms) και αντιστάθμησα ύστερα το επίπεδο μέσω των ποτενσιόμετρων κέρδους της 404 (είσοδος). Προχώρησα επιτόπου και σε μια βαθμονόμηση του προγράμματος βάσει του 1Vrms εξόδου και έθεσα την κλίμακα σε dBVrms.
Οι εμφανιζόμενες τιμές σε dB, THD κ.α είναι για τα δύο κανάλια (πάνω L, κάτω R).
Η ολική αρμονική παραμόρφωση της τάξης του 0.18-0.35 συμβαδίζει με το datasheet της γεννήτριας που αναφέρει το πολύ 0.5% (για το συγκεκριμένο εύρος μέτρησης).
Επίσης το διάγραμμα των 10KHz συμπίπτει με το αντίστοιχο που είχα πάρει με το Spectrum Lab.

Διάγραμμα 1KHz/1Vrms

attachment.php



Διάγραμμα 10KHz/1Vrms
attachment.php
 

Attachments

  • Hameg_SpectrumPlus.jpg
    Hameg_SpectrumPlus.jpg
    100.1 KB · Views: 143
  • Hameg_SpectrumPlus_10K.jpg
    Hameg_SpectrumPlus_10K.jpg
    92.4 KB · Views: 141
Re: EMU 0404 για μετρήσεις

Επανέλαβα την πρωτύτερη μέτρηση με ακριβή ρύθμιση βαθμονόμησης εισερχόμενου σήματος στην 0404.

Έθεσα 1Vrms στην εξωτερική γεννήτρια με σήμα 10KHz (για την ακρίβεια 0,9971Vrms), ρύθμισα το ποτενσιόμετρο εισόδου της 0404 έτσι ώστε να μην κλιπάρει η είσοδος και πέρασα την τιμή εξόδου της γεννήτριας στην καρτέλα βαθμονόμησης για να υπολογίσει το σήμα εισόδου.

Προτίμησα το πρόγραμμα SpectraPlus, το βρίσκω πιο εύχρηστο από αυτό του SpectumLab και κυρίως μπορώ να υπολογίσω άνετα τα thd, thd+n, snr & imd χωρίς να ψάχνομαι με τις ώρες για το πως γίνεται στο SpectrumLab.

Το Average είναι στο 0, η δειγματοληψία στα 24bit/192KHz.

attachment.php
 

Attachments

  • Hameg.jpg
    Hameg.jpg
    67.8 KB · Views: 153
Re: EMU 0404 για μετρήσεις

Θα παρακαλέσω όποιον γνωρίζει και μπορεί να συνεισφέρει, να μας απαντήσει στα παρακάτω:

α) υπάρχει η δυνατότητα στην emu 0404, να πάρεις έξοδο s/pdif όταν τροφοδοτείται με σήμα αποκλειστικά από usb; Ακόμη και το εγχειρίδιο δεν δίνει σαφή απάντηση περί αυτού. Αναφέρεται σε οποιοδήποτε άλλο σχετισμό εισόδου προς s/pdif, αλλά εσκεμμένως ή όχι δεν αναφέρει τίποτα επί του usb->s/pdif

β) όπως μας είχε γράψει ο Κ. Τυροβολάς, η αναλογική είσοδος της 0404 φθάνει περί τα 2Vrms. Μάλιστα προγράμματα επεξεργασίας όπως το SpectraPlus έχουν τη δυνατότητα να ανιχνεύουν κλιπάρισμα στην είσοδο της κάρτας όταν ξεπεραστεί η ευαισθησία τους.
Τι γίνεται όμως όταν θέλουμε να εξετάσουμε αναλογικό σήμα υψηλότερο από τα 2V, όπως υψηλοέξοδα dac ή ενισχυτές;
Είχε αναφερθεί ότι χρειαζόμαστε ένα buffer αναλογικής εισόδου της 0404. Κάποια επιπλέον πληροφορία επί αυτού;
 
Re: EMU 0404 για μετρήσεις

για το β) με έναν διεραίτη τάσης δεν γίνεται δουλεια?
 
Re: EMU 0404 για μετρήσεις

Δεν ξέρω τι να σου πω, ποιό είναι το ορθότερο.

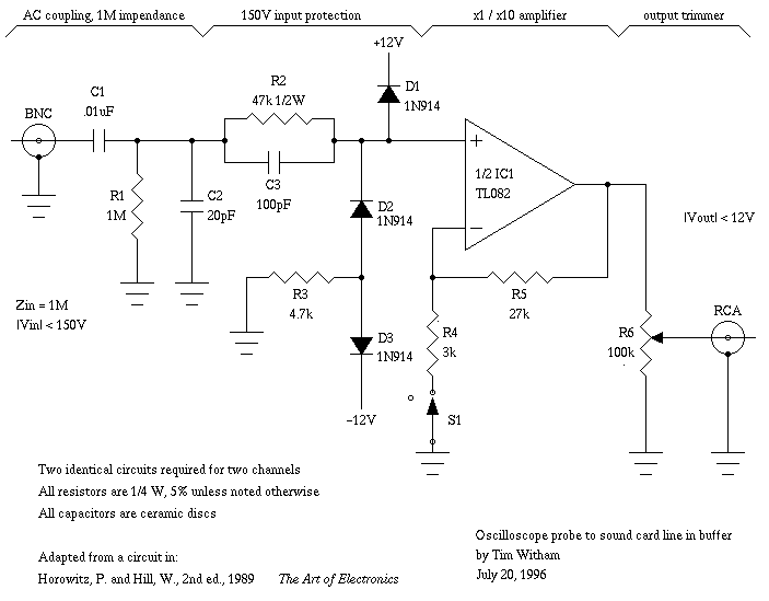
Βρήκα και αυτό το buffer για χρήση σε παλμογράφο και νομίζω ότι μας κάνει, αρκεί να το συζητήσουμε για να το προσαρμόσουμε στις ιδιαίτερες ανάγκες της 0404.

buff.gif


Από όσα είδα στο εγχειρίδιο της 0404 η αντίσταση εισόδου είναι τεράστια, 1ΜΩ, οπότε δεν έχουμε πρόβλημα προσαρμογής στην αντίσταση.
Επίσης το ανωτέρω buffer, δίνει προστασία μέχρι 150V στην είσοδό του. Σε μια μέτρηση ενισχυτή δεν νομίζω κανείς να χρειαστεί μέτρηση πάνω από 50V εξόδου του ενισχυτή.
Κάτι είχε γράψει ο Κ. Τυροβολάς ότι "σουλουπώνει" ένα buffer για αυτό το σκοπό. Μήπως μπορεί να μας το παρουσιάσει για να μας βοηθήσει;
 
Re: EMU 0404 για μετρήσεις

ακόμα καλύτερα, θα εχεις και προστασία. αναρωτιέμαι όμως, έτσι δεν εισάγεις και τα προβλήματα του τελεστικού? Πχ εστω ότι κοιτάς εναν τετραγωνικό παλμό και βλεπεις ενα μικρο ringing. πως θα ξερεις ότι δεν οφείλεται ενα μέρος του στο buffer ?
 
Re: EMU 0404 για μετρήσεις

Από τις αναφορές που μας έδωσε το μέλος Dinos, τετραγωνικό παλμό στην emu 0404 το ξεχνάμε (το γιατί φαίνεται στα προτύτερα μηνύματα).

Από όσα έμαθα μέχρι τώρα, τον τετραγωνικό θα το χρησιμοποιήσεις για να δεις την απεικόνισή του και να μετρήσεις το slew rate. Για τέτοιες δουλειές έχω την κανονική γεννήτρια της Hameg και τον παλμογράφο, που σε τέτοιους τομείς μετρήσεων τα καταφέρνουν καλύτερα και γρηγορότερα.

Επί των μετρήσεων ανάλυσης σήματος είναι ο κύριος λόγος και εδώ ο τελεστικός που μεσολαβεί είναι ένα θέμα και θέλει αρκετό ψάξιμο εάν ο θόρυβός του και η παραμόρφωση είναι μεγαλύτερες από αυτές της 0404. Για αυτό και θα περιμένω την άποψη άλλων μελών με γνώση επί του θέματος και των μετρήσεων.
 
Απάντηση: Re: EMU 0404 για μετρήσεις

Δεν ξέρω τι να σου πω, ποιό είναι το ορθότερο.

Βρήκα και αυτό το buffer για χρήση σε παλμογράφο και νομίζω ότι μας κάνει, αρκεί να το συζητήσουμε για να το προσαρμόσουμε στις ιδιαίτερες ανάγκες της 0404.

buff.gif


Από όσα είδα στο εγχειρίδιο της 0404 η αντίσταση εισόδου είναι τεράστια, 1ΜΩ, οπότε δεν έχουμε πρόβλημα προσαρμογής στην αντίσταση.
Επίσης το ανωτέρω buffer, δίνει προστασία μέχρι 150V στην είσοδό του. Σε μια μέτρηση ενισχυτή δεν νομίζω κανείς να χρειαστεί μέτρηση πάνω από 50V εξόδου του ενισχυτή.
Κάτι είχε γράψει ο Κ. Τυροβολάς ότι "σουλουπώνει" ένα buffer για αυτό το σκοπό. Μήπως μπορεί να μας το παρουσιάσει για να μας βοηθήσει;

Μπορώ, αλλά επειδή δεν υπάρχει σχεδιάγραμμα, θα το περιγράψω:

Τελεστικός ΟΡΑ134 σε ορθή φορά με κέρδος 1, στην είσοδο διαιρέτης τάσης 6 θέσεων (συνολικά 2 ΜΩ), 0,1μF πριν από αυτόν.

Τριμεράκια παράλληλα με τις αντιστάσεις του διαιρέτη, για εξισορρόπηση στις υψηλές (όπως στα probe των παλμογράφων. Κάπου έχω και τις τιμές, πρέπει να τις βρω πρώτα.

Στην έξοδο ποτ/τρο 1 κω.

Στο δικό μου ο μεγαλύτερος λόγος υποβιβασμού είναι 40:1, σε συνδυασμό με το ποτ. στην έξοδό του, έχω μετρήσει μέχρι και 220Vrms. Το όριο πριν κλιπάρει ο τελεστικός είναι 350.
 
Last edited:
Re: EMU 0404 για μετρήσεις

@Κ. Τυροβολά,

ευχαριστούμε για την περιγραφή της λύσης - αν και εμείς οι αρχάριοι θα χρειαζόμασταν ένα σχεδιάγραμμα για καλύτερη κατανόηση. Θα προσπαθήσω να το δω επί χάρτου και θα επανέλθω επί του θέματος, γιατί είναι η μόνη ολοκληρωμένη λύση που έχει προταθεί, εδώ στο avclub.

Υπόψη η αναφορά μου για μη λειτουργία της usb->s/pdif τελικά δεν ευσταθεί. Το λάθος μου ήταν ότι οι προσπάθειές μου ήταν μέσω του Foobar το οποίο δυστυχώς δεν βλέπει τον οδηγό asio της emu. Έχει δικό του plugin για asio το οποίο όμως δυστυχώς δεν λειτουργεί με αρχεία wav ή flac - κατά περίεργο τρόπο λειτουργεί μόνο στο ροζ θόρυβο όταν το επιλέξεις από τις ιδιότητες του μενού του!.
Σε πάμπολες δοκιμές που έκανα χθες το βράδι, το SpectrumLab λειτούργησε με τους asio της emu, οπότε είχα και usb->s/pdif.
Δυστυχώς όμως δεν υποστηρίζει τους asio drives το SpectraPlus (το αγαπημένο μου προς το παρόν λόγω ευχρηστίας), το οποίο είναι προσανατολισμένο στα Windows Multimedia (αναφέρονται ως MMC) και όχι στους Asio.
Από την άλλη η emu είναι προσανατολισμένη προς το Asio, φαύλος κύκλος δηλαδή.

Τελικά ποιος είπε ότι η ζωή είναι εύκολη;
 
Last edited:
Re: EMU 0404 για μετρήσεις

Και να συμπληρώσω ότι ένα επιπλέον μειονέκτημα του οδηγού asio, είναι ότι μπορεί να τροφοδοτεί/εξυπηρετεί ένα μόνο πρόγραμμα κάθε φορά, σε αντίθεση με τους mme οδηγούς των windows.