H σφαγή του dac...

JohnJohn, μπράβο γιατί είναι η πρώτη μέτρηση που βλέπουμε τελεστικών vs απευθείας εξόδου.
Δεν κοίταξα με λεπτομέρεια τη μέθοδο που χρησιμοποίησες αλλά νομίζω ότι όλοι μας θα περιμέναμε να μετρά η απευθείας έξοδος πολύ χειρότερα στο θόρυβο, δυναμικό ευρός και λοιπές παραμορφώσεις.
Τα αποτελέσματά σου είναι άκρως αποκαλυπτικά και χρειάζεται και άλλη διερεύνηση γιατί στους περισσότερους από εμάς, μας αρέσει περισσότερο το άκουσμα από την απευθείας έξοδο παρά μέσω των τελεστικών.

Είχαμε συζητήσει και σε άλλο νήμα το θέμα της απευθείας εξόδου κατευθείαν από το dac chip (όταν αυτό είναι Vout) με παρεμβολή μόνο πυκνωτή, αλλά την είχαμε αφήσει στη μέση.

Θα σας γράψω τις απόψεις ενός κατασκευαστή για το θέμα αυτό, όταν ένα μέλος σε φόρουμ που συμμετέχει ο κατασκευαστής, έγραψε για το τι άκουσε με την παράκαμψη των τελεστικών και άκουσμα με την απευθείας έξοδο μέσω πυκνωτή.

"Ναι έχεις δίκιο ότι το άκουσμα αποκτά ενδιαφέρων ειδικά με αυτό το dac chip που έχει έξοδο γύρω στο 1.2 Volt...παλαιότερα αρκετοί από εμάς δίναμε την επιλογή (μέσω διακόπτη) μεταξύ του direct και των τελεστικών..."

" ...θα πρέπει όμως να προσέχεις όταν κάνεις παράκαμψη του αναλογικού σταδίου των τελεστικών. Προφανώς θα πάρεις αρκετό θόρυβο δειγματοληψίας (a lot more sampling noise breaking through).
Επίσης θα έχεις αρκετά προβλήματα με την επιλογή καλωδίων μεταξύ του dac και του επόμενου σταδίου. Ο τελεστικος δρα ως ενδιάμεσος (buffer) στο ταίριασμα της αντίστασης του κυκλώματος. Όταν τον παρακάμψεις, το φορτίο μεταφέρεται στο dac chip το οποίο δεν έχει σχεδιαστεί να λειτουργεί ως ενδιάμεσο στο ταίριασμα της αντίστασης του κυκλώματος. Να ξέρεις ότι η έξοδος αντίστασης του dac chip είναι 10Κ (αναφέρεται σε Wolfson dac chip) ενώ αυτή του τελεστικού λιγότερο από 1Κ...
."
 
Last edited:
οι μετρήσεις εγιναν "στο πόδι", πχ δεν αφαιρεσα την επιδραση της κάρτας και τις σταθμες τις ρύθμισα με το μάτι, προσέχοντας μόνο να μην κλιπαρει η είσοδος της κάρτας. Επισης η μετρηση εγινε στα 16bit,44Khz και σιγουρα χρειάζεται μια δοκιμή και με μεγαλύτερες αναλύσεις. Το απογευμα που θα διορθώσω δυο χωρητικότητες, θα ξαναδοκιμάσω αφιερώνοντας λίγο περισσότερο χρόνο.

Αναρωτιέμαι μήπως η ψαλίδα κλεισει με ενα καλοσχεδιασμένο στάδιο εξοδου και οι διαφορές γίνουν πολύ μικρές. Για να υπάρχει το στάδιο αυτό, προφανώς υπάρχει ανάγκη, λίγο οι στάθμες, λίγο οι προσαρμογές των εμπεδήσεων.. εσείς ξέρετε περισσότερα.
 
δεν νομίζω ότι κανείς αμφισβητεί το γεγονός ότι αν βγεί το φίλτρο θα περάσει θόρυβος.
Ή ότι αν βγει το τελικό στάδιο του τελεστικού ίσως υπάρξουν προβλήματα προσαρμογής.
Απλά ίσως κάποιος δεν ενοχλείται από τον θόρυβο, εκεί που είναι, ή τον ενοχλεί ψυχολογικά η έλλειψη του καθαρού σήματος ή να έχει καλύτερη προσαρμογή με υπάρχοντες προ ή τελικούς
 
Θα ηθελα να συμπληρωσω οτι πολλες φορες οι μετρησεις δεν φτανουν
για να καταληξουμε σε συμπερασματα.
Αποδειξη οτι πολλα ενισχυτικα ή ηχεια που μετρανε τελεια,
στην πραξη τα ακουσματα δεν ειναι και τοσο καλα.

Απο προσωπικη εμπειρια μπορω να πω οτι σε ολες τις
συσκευες οπου παρακαμψαμε τον τελεστικο, σε Α-Β τεστ με ιδανικες συνθηκες ακροασης
παντα το ακουστικο αποτελεσμα ηταν πολυ υπερ της παρακαμψης.

Ιδανικες συνθηκες ακροασης εννοω οτι μετρησαμε στο συστημα μας την εισοδο του
ενισχυτη με σημα 1000hz στις πηγες, για να παιζουν ακριβως στην ιδια ενταση

Και επειδη την ιδια αποψη μοιραζονται και αλλοι μουσικοφιλοι του
κυκλου μου ισως αυτο να σημαινει οτι ανεξαρτητως μετρησεων
το αυτι, ο τελικος κριτης, προτιμα το αμεσο σημα στην εξοδο του dac
 
Σωστά τα λέμε υπερ της παράκαμψης, μετά γνώσεως των όποιων αρνητικών όπως αυτό του ταιριάσματος της αντίστασης του κυκλώματος.

Σαφώς και το αυτάκι μας αρέσκεται στο άκουσμα της παράκαμψης του αναλαγικού σταδίου μέσω τελεστικών και αυτό κάτι λέει από μόνο του...

Αυτό που διερωτώμαι, τι πρόβλημα μπορεί να δημιουργηθεί στο dac chip όταν του μεταφερθεί το φορτίο - λόγω αφαίρεσης των τελεστικών - εάν κάποιος γνωρίζει ας μπει στον κόπο να μας διαφωτίσει.

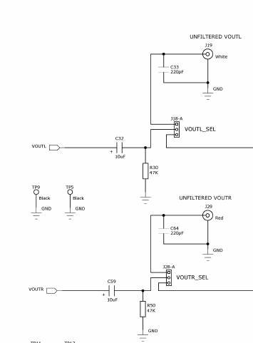
Και καθώς ωραία τα λέμε, να τι ξετρύπωσα από ένα datasheet τεκμηρίωσης της Wolfson για πρότασή direct εξόδου στο δικό της dac chip (Wolfson WM8716). Αυτό μου έρχεται κουτί για το δικό μου dac (Beresford) αλλά η λύση είναι κοινή για όλα τα Vout dac-chip.
Προτείνει στην απευθείας έξοδο έναν πυκνωτή διέλευσης 10uF με μια αντίσταση προς τη γη των 47Κ (hipass φίλτρο) και εν συνεχεία το σήμα πηγαίνει στα rca εξόδου, με έναν πυκνωτή μεταξύ (+) & (-) 220pF.

attachment.php
 

Attachments

  • direct.jpg
    direct.jpg
    11.1 KB · Views: 116
Θα ηθελα να συμπληρωσω οτι πολλες φορες οι μετρησεις δεν φτανουν
για να καταληξουμε σε συμπερασματα.
Αποδειξη οτι πολλα ενισχυτικα ή ηχεια που μετρανε τελεια,
στην πραξη τα ακουσματα δεν ειναι και τοσο καλα.

Απο προσωπικη εμπειρια μπορω να πω οτι σε ολες τις
συσκευες οπου παρακαμψαμε τον τελεστικο, σε Α-Β τεστ με ιδανικες συνθηκες ακροασης
παντα το ακουστικο αποτελεσμα ηταν πολυ υπερ της παρακαμψης.

Ιδανικες συνθηκες ακροασης εννοω οτι μετρησαμε στο συστημα μας την εισοδο του
ενισχυτη με σημα 1000hz στις πηγες, για να παιζουν ακριβως στην ιδια ενταση

Και επειδη την ιδια αποψη μοιραζονται και αλλοι μουσικοφιλοι του
κυκλου μου ισως αυτο να σημαινει οτι ανεξαρτητως μετρησεων
το αυτι, ο τελικος κριτης, προτιμα το αμεσο σημα στην εξοδο του dac

μα οι μετρήσεις δεν έρχονται να αντικαταστήσουν το αυτί.. καήκαμε.. απλά μπήκαν στην κουβέντα ως αφορμή για συζήτηση κι επι πλεον ψαξιμο, ειτε μιλάμε για τον τελεστικό είτε για τον πυκνωτή.
 
Απάντηση: Re: H σφαγή του dac...

κανονικά επρεπε να πάρω και μια loopback μετρηση και να αφαιρεσω την επιδραση της κάρτας, αλλά παρόλα αυτά μια συγκριση μπορεί να γίνει εστω κι έτσι πιστεύω

Κι εγώ έτσι λέω. Η κάρτα σου δεν νομίζω να συνεισφέρει με πάνω από -90db THD. Άλλωστε, αν είδα καλά, οι στάθμες είναι μέχρι 0,5 Vrms και πρόσεξες να μην κλιπαρεις την είσοδο. Η επίδρασή της είναι αμελητέα για τους σκοπούς της σύγκρισης.

Όντως μετράει ψιλοάθλια για τελεστικό και επιπλέον "αρπάζει" και θόρυβο από το δίκτυο (κακό layout στις γειώσεις?)

Και αυτά με ΟΡΑ2134???
 
μα δεν αρπάζει απλώς....
αυτοί οι 50 κύκλοι φωνάζουν...

κάτι δεν πάει καλά εκεί...
 
εχει loop βρε στις γειώσεις, το agnd και το dgnd είναι συνδεδεμένα στο τροφοδοτικό , και συνδέονται ξανά πάνω στην πλακέτα...
γι' αυτό εγραψα ότι πρέπει να χωριστούν και οι γειώσεις στο τροφοδοτικό στο τροφοδοτικό 5-6 σελίδες πίσω.. για δοκίμασε να απομονώσεις το agnd από την καλωδιοταινία (ημίμετρο, αλλά από το ολότελα)..

κατα τα άλλα.. είπαμε.. είναι ασύμμετρο (ακόμα κ αν οι πυκνωτές είναι όλοι 10n, οι αντιστάσεις είναι διαφορετικές..)
 
Last edited:
καλά...
αν κάποιος Χριστιανός δει τι παίζει ας μας πεί ποιές πίστες να κόψουμε.
Πάντως ίσως καλύτερα είναι να το παίζουμε με τη μπαταρία...

το ασύμμετρο δεν είναι πρόβλημα αν το ακούς SE όπως οι περισσότεροι
 
ασυμμετρο είναι το στάδιο γύρω από τον τελεστικό, όχι το cs4397..
από μία πρόχειρη εξομοίωση π έκανα πάντως με τις τιμές του σχηματικού, συμφωνεί με τις μετρήσεις του johnjohn..
 
αυτό λέω.
Όσοι το κάνουν bypass το 5532 ή γενικά το τελικό στάδιο δεν έχουν πρόβλημα
 
Re: Απάντηση: Re: H σφαγή του dac...

Κι εγώ έτσι λέω. Η κάρτα σου δεν νομίζω να συνεισφέρει με πάνω από -90db THD. Άλλωστε, αν είδα καλά, οι στάθμες είναι μέχρι 0,5 Vrms και πρόσεξες να μην κλιπαρεις την είσοδο. Η επίδρασή της είναι αμελητέα για τους σκοπούς της σύγκρισης.

Όντως μετράει ψιλοάθλια για τελεστικό και επιπλέον "αρπάζει" και θόρυβο από το δίκτυο (κακό layout στις γειώσεις?)

Και αυτά με ΟΡΑ2134???

ναι με τον 2134. Σκεφτηκα αρχικα να βαλω το 5532 αλλα ποιο το νόημα αφου κανεις δεν το αφηνει πανω

για να βγαλω την επιδραση της καρτας δεν ξερω αν μπορει να γινει τελικα, γιατι μετρώντας το dac (απο την ψηφιακη εξοδο της καρτας) δεν υπαρχει η επιδραση του dac+σταδιο εξοδου της καρτας), στην loopback ομως θα μετράω όλα τα σταδια της κάρτας. χαζομαρα.. anyway..
 
αυτό λέω.
Όσοι το κάνουν bypass το 5532 ή γενικά το τελικό στάδιο δεν έχουν πρόβλημα


πηρα πριν λιγο μια μετρηση στα 96ΚΗz και εχει μια μικρή διαφορα στα δυο καναλια πανω απο το ακουστό φασμα (0.14db @ 20KHz, 0.5db@40ΚΗz)

θα μου πεις σιγά τα ωά, γιατι όμως μπορει να συμβαίνει κάτι τετοιο? μπορει να γινει απο καμια χωρητικότητα κοντα στα tracks σηματος και γειωσης, από βρώμα η αλοιφή ή κάτι αλλο?
 

Attachments

  • Image1.jpg
    Image1.jpg
    67.3 KB · Views: 23
εχει loop βρε στις γειώσεις, το agnd και το dgnd είναι συνδεδεμένα στο τροφοδοτικό , και συνδέονται ξανά πάνω στην πλακέτα...
γι' αυτό εγραψα ότι πρέπει να χωριστούν και οι γειώσεις στο τροφοδοτικό στο τροφοδοτικό 5-6 σελίδες πίσω.. για δοκίμασε να απομονώσεις το agnd από την καλωδιοταινία (ημίμετρο, αλλά από το ολότελα)..

κατα τα άλλα.. είπαμε.. είναι ασύμμετρο (ακόμα κ αν οι πυκνωτές είναι όλοι 10n, οι αντιστάσεις είναι διαφορετικές..)

στην πλακετα τροφοδοσίας πρεπει να γινει αυτό με τις γειώσεις?

τελικά εφτιαξες το συμμετρικό κυκλωμα που ελεγες?
 
πηρα πριν λιγο μια μετρηση στα 96ΚΗz και εχει μια μικρή διαφορα στα δυο καναλια πανω απο το ακουστό φασμα (0.14db @ 20KHz, 0.5db@40ΚΗz)

θα μου πεις σιγά τα ωά, γιατι όμως μπορει να συμβαίνει κάτι τετοιο? μπορει να γινει απο καμια χωρητικότητα κοντα στα tracks σηματος και γειωσης, από βρώμα η αλοιφή ή κάτι αλλο?

μισό db στους 40 χιλιόκυκλους....
αν το ακούσεις αυτό ποτέ να...μου γράψεις...:flipout:
 
μισό db στους 40 χιλιόκυκλους....
αν το ακούσεις αυτό ποτέ να...μου γράψεις...:flipout:

ε είπαμε ρε συ.. εδω δεν ακουμε στα 16+khz.. το γιατι συμβαινει μονο στο ενα καναλι αναρωτήθηκα..
 
στην πλακετα τροφοδοσίας πρεπει να γινει αυτό με τις γειώσεις?

τελικά εφτιαξες το συμμετρικό κυκλωμα που ελεγες?

ναι στην πλακετα τροφοδοσίας, αλλά θες +1 γέφυρα και ένα μ/τ ακόμα, για να είναι απομονωμένα τα +/-15V από τα +5V, και κόψιμο του plane που είναι στα 78/7912 από του 7805..

τώρααααα... απο το post 128 το έχω με το bessel στα 60k..
 
ναι στην πλακετα τροφοδοσίας, αλλά θες +1 γέφυρα και ένα μ/τ ακόμα, για να είναι απομονωμένα τα +/-15V από τα +5V, και κόψιμο του plane που είναι στα 78/7912 από του 7805..

ενδιαφέρον

τώρααααα... απο το post 128 το έχω με το bessel στα 60k..


α καλα... στραβομάρα..

ευχαριστημένος?