H σφαγή του dac...

μιας και θα βγω αυριο για ψωνια και με βλεπω να παιρνω και εναν μετασχηματιστη τι προτεινετε και τι τιμες να εχει? 2x12v δεν θελει ή κανω λαθος? Εναν μικρο τοροειδη στα 20va?
 
μιας και θα βγω αυριο για ψωνια και με βλεπω να παιρνω και εναν μετασχηματιστη τι προτεινετε και τι τιμες να εχει? 2x12v δεν θελει ή κανω λαθος? Εναν μικρο τοροειδη στα 20va?


Προτεινω να παρεις μεγαλυτερο αφου θα αγορασεις
Κοντα στα 200-300va, να τον εχεις και αλλες πιθανες
εφαρμογες

Θα μπορουσες να αγορασεις μια μεγαλη 12v μπαταρια
πχ αυτοκινητου ή μοτο και ετσι θα εχεις σταθερη ταση και λιγοτερο
ψηφιακο θορυβο
 
Οι μικρότεροι τοροειδής που κυκλοφορούν στα καταστήματα είναι 50VA αν δεν κάνω λάθος.

Μια χαρά είναι.
 
διαβαζοντας παλιοτερα νηματα george βλεπω οτι με παρακαμψη του αναλογικου δινεις απο μπαταρια καπου 6v σωστα (τραβαει 3,3 ετσι δεν ειναι)? Μεχρι ποσα μπορεις/πρεπει να του δωσεις?
Ρωταω γιατι εχω ενα τροφοδοτικο απο κιτακι της velleman 1α με ρυθμιζομενα volt απο ποτ και λεω να κανω μερικες δοκιμες
 
διαβαζοντας παλιοτερα νηματα george βλεπω οτι με παρακαμψη του αναλογικου δινεις απο μπαταρια καπου 6v σωστα (τραβαει 3,3 ετσι δεν ειναι)? Μεχρι ποσα μπορεις/πρεπει να του δωσεις?
Ρωταω γιατι εχω ενα τροφοδοτικο απο κιτακι της velleman 1α με ρυθμιζομενα volt απο ποτ και λεω να κανω μερικες δοκιμες

Η πλακετα χρειαζεται 3.3v. Ο σταθεροποιητης για να σταθεροποιησει
3.3v θελει + 1.5-2v. Το τροφοδοτικο που συνοδευει την πλακετα του dac, toy δινει 5v
Τα 6v που δινω εγω ειναι ιδη κοντα στο ανωτερο οριο και αυτο
λογω της ευκολιας της συγκεκριμενης μπαταριας.
Πχ μια μπαταρια μοτο ή συναγερμου με ονομαστικο βολταζ 6v ειναι
στην πραγματικοτητα 6.5-7v και σε αυτη την περιπτωση χρειαζομαστε
κατι που θα ριχνει την ταση στο ιδανικο αν παρουμε για ιδανικο
τα 5v του τροφοδοτικου
 
Η πλακετα χρειαζεται 3.3v. Ο σταθεροποιητης για να σταθεροποιησει
3.3v θελει + 1.5-2v. Το τροφοδοτικο που συνοδευει την πλακετα του dac, toy δινει 5v

τα ολοκληρωμένα θελουν 2 τροφοδοσίες, και 3.3 και 5V
 
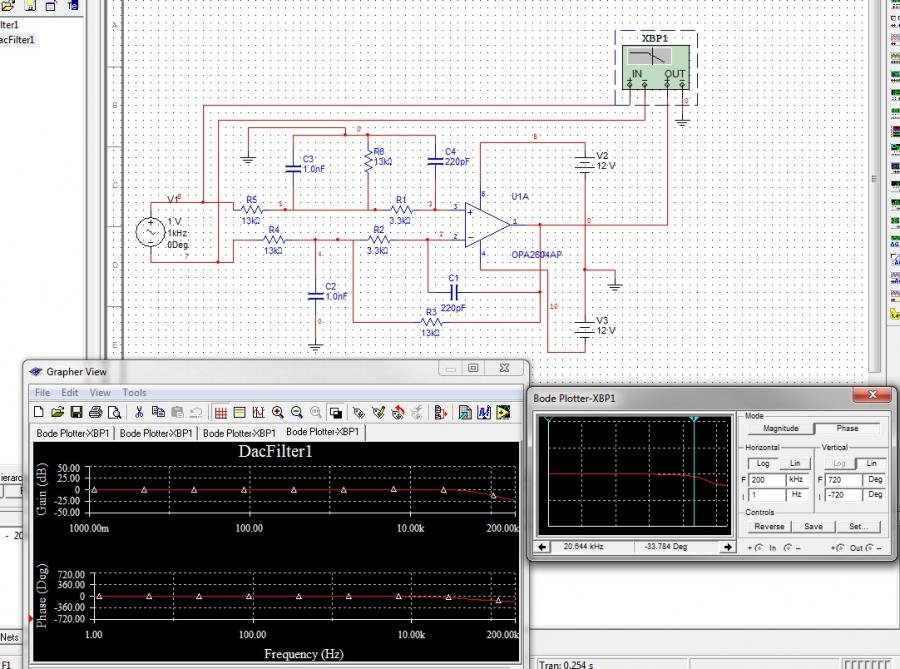
λοιπόν εκανα μια εξομοίωση σε ενα butterworth που κοβει στα 50ΚHz ακολουθώντας το παρακάτω app note:
http://www.cirrus.com/en/pubs/appNote/AN048Rev2.pdf

o ποιητής ισχυρίζεται ότι ενα βουτυροφιλτρο στα 50K εξασθενεί το μέτρο κατά 0.1dB στα 20Khz και ότι έχει σχεδόν ιδανική φασική συμπεριφορά στο ακουστό φάσμα. Για δείτε οι ειδήμονες, εχω κανει καποιο λάθος? γιατι στα 20ΚHz η εξομοιωση μου βγαζει μια στροφή φάσης -33°. Ή εχω κάνει καποια παρανόηση/λάθος ή οι 30 μοιρες δεν μας πειράζουν καθόλου. τι συμβαινει?

επισης και το bessel 60k που υλοποίησε ο Κώστας τα ίδια αποτελεσματα περίπου μου εβγαλε όσον αφορα την φάση.
 

Attachments

  • butterworth50k.jpg
    butterworth50k.jpg
    139.7 KB · Views: 32
επίσης το κέρδος είναι 0db, αρα από στάθμες @@.... κι αν πειραξουμε την R3 θα χαλάσει η συμμετρία. Πώς μπορει να αυξηθεί ταυτόχρονα και το κερδος?


λίγο πιο καλά η φάση ( -11° @ 7Khz )
 

Attachments

  • butterworth50k_phase.jpg
    butterworth50k_phase.jpg
    40.7 KB · Views: 22
Απάντηση: Re: H σφαγή του dac...

@ tonal
ασχετο, αλλα τι σειρα και σε ποιο ταγμα ησουν ελδυκ?

Sorry για το offtopic. Βασικά τώρα υπηρετώ εκεί (θέλω δυο μήνες και κάτι για επαναπατρισμό).
 
κλεινω το off topic θα σου στειλω pm
ημουν 2μκτπ αθαλασσα 289, 10 μηνες εκατσα στο νησι. Καλο κουραγιο
 
Εχω μια υποψία ότι κινέζος παίζει να μου έστειλε μαιμού 2134...
 

Attachments

  • DacOpamps.jpg
    DacOpamps.jpg
    65.5 KB · Views: 20
  • DacOpampsIMD.jpg
    DacOpampsIMD.jpg
    74 KB · Views: 23
Last edited:
ξέρω γω.. :nounder: θα περίμενα να απέχει κάπως περισσότερο απο τα υπόλοιπα στις μετρήσεις.. ειδικά απο το tl082. To IMD ειναι ύποπτα ολόιδιο με το 5532... ίσως βεβαια η κακή υλοποίηση του τελικού σταδίου του κιτ να μην επιτρέπει να φανουν οι διαφορές...
 
βασικά πού το βρήκες?
παρήγγειλες έξτρα?

εγώ πάντως που έβαλα 2134 στο δικό μου είδα ελάχιστες ή φαντάστηκα διαφορές, αν και υπήρχαν με ένα διακριτό burson ή brown dog...πως τα λένε αυτά,....

αλλά....
πάρε τη λάμπα.
Θα με θυμηθείς...