Μόντες και όνειρα

  • Αγαπητοί φίλοι

    Με ιδιαίτερη χαρά σας προσκαλούμε στην κοπή της πρωτοχρονιάτικης πίτας του AVClub για το 2026

    Την Κυριακή, 1/3/2025 και ώρα 13:30 στο εστιατόριο  "Το Ψαρονέφρι" θα πραγματοποιήσουμε την κοπή της Πρωτοχρονιάτικης πίτας μας για το 2026.

    Το εστιατόριο βρίσκεται στο Μαρούσι, Πέλικα 64, Τηλ.: 210 2824531

    Δηλώστε τη συμμετοχή σας εδώ, θα χαρούμε πολύ να σας δούμε από κοντά.

Re: Μοντες και Ονειρα

Παντελη ναι εισαι σωστος RED GREEN BLUE.

Κωστα αυτο θα κανω απο εδω και περα γιατι εχω χασει πολλα μυνηματα.
 
Re: Μοντες και Ονειρα

Παντελη για το RGB ειναι λιγο πιο πολυπολοκο αλλα νομιζω πως δεν υπαρχει προβλημα. Επειδη εγω θα κανω συνδιασμο λευκου και μετα μια σειρα με RGB αλλα ισως σκεφτομαι να φτιαξω και δικο μου κυκλωμα με RGB θα σου πω οταν τελειωσει. Σημερα αρχιζω να φτιαχνω το PCB RGB και αυτο θα ενσωματωθει με το ηδη υπαρχον που εχω ανεβασει.

Αν και θα επρεπε να γινει μετατροπη πανω σε αυτο, θα δω τι θα κανω.

Παντως απο οτι βλεπω τα 60 λεδ που λεει η σελιδα http://www.roll-x.gr/item.php?itid=22,

βγαζουν 2000 λουμενς που δεν το πολυ πιστευω. Γιατι αυτα λεδ στο περιπου βγαζουν 15 με 20 λουμενς. αρα παμε στα 1000 με 1200 το πολυ. Δηλαδη γυρω στα 600 λεω εγω OTF γιατι αυτα διαχεουν το φως.

αλλα νομιζω πως για ενα δωματιο ειναι πολυ καλα μια σειρα. Εγω σκεφτομαι να βαλω 4 σειρες.

Λετε να το κανει μερα? Δεν εγω ακομα αποψη για την φωτεινοτητα των led σειρων,

εχω αποψη ομως για μοναδες RGB επειδη εχω φτιαξει. Το ενα ΛΕΔ βγαζει καλο φως για εφφε. Φανταζομαι οτι τα 50 η 60 λεδ μαζι θα εχουν πολυ ικανοποιητικο εφφε.
 
Re: Μοντες και Ονειρα

χαχαχαχα καλο καλο ετσι το σκεφτομαι και εγω αλλα τα λευκα τα θελω για να βλεπω οταν ειμαι στο γραφειο.
 
Re: Μοντες και Ονειρα

ναι εχει και λευκο φυσικα. Ολα γινονται, ουσιαστικα ειναι τα τρια χρωματα μαζι. Στον controller που εχω το κανει δεν υπαρχει προβλημα. Για να καταλαβεις εχει περιπου 10 εναλαγες μεταξυ των χρωματων κοκκινο πρασινο και μπλε. Αναβουν ολα μαζι και εχεις το Ασπρο. Βεβαια πρεπει να το ξαναδω γιατι εχω λιγο καιρο να το δουλεψω το ασπρο.

Σημερα πηγα τελικα και πηρα σειρες λεδ γιατι δεν αντεχα να περιμενω τις αλλες που εχω παραγγειλει. Ομως το προβλημα ειναι οτι δεν πηρα τροφοδοτικο επειδη δεν ειχα πολλα χρηματα μαζι μου.

Το απογευμα θα ανεβασω φωτο για να δειτε την σειρα LED. Πηρα μια πολυ καλη και ακριβη και μια με γυρω στα 15 ευρω. Μια χαρα ειναι.

Θελω να δω φυσικα ποσο θα φωτιζει.
 
Last edited:
Re: Μοντες και Ονειρα

ειδου η ledοταινια.

1 μετρο η καθε μια ειναι. Δεν ειχα το καταλληλο τροφοδοτικο αλλα αυριο θα παω να το παρω. το εβαλα σε ενα δικο μου που ηταν μικρο σε ισχυ. βασικα εγω το θελω οχι για να αντικαταστησει την λαμπα αλλα για να κανει ενα καλο φυσικο και καθαρο φωτισμο.

σκεφτομαι να το τοποθετησω τις σειρες χαμηλα ετσι ωστε να χτυπανε προς τα πανω σε καθε τοιχο. Οταν τελειωσει νομιζω πως θα ειναι φοβερο.

Αναμενετε...περιμενω τα επιπλα Τεταρτη με Πεμπτη και δεν βλεπω την ωρα να τοποθετησω τα Ledakia και το κυκλωμα που περιμενει απο την Παρασκευη.
 

Attachments

  • SNC00262.jpg
    SNC00262.jpg
    78.4 KB · Views: 37
Re: Μοντες και Ονειρα

βασικα το μεγαλο ερωτημα ειναι....πως θα μονταρεις τις σειρες σαν φωτοστικα? εχει τιποτα καλυμματα? 'Η θα κανεις κρυφο φωτισμο?
 
Re: Μοντες και Ονειρα

Κωστα,

οι ταινιες ειναι με επικαλυψη σιλικονης. Αρα δεν χρειαζεται κατι αλλο. Αλλα εχω σκεφτει την ιδανικη λυση του κρυφου φωτισμου οπως ειπα. Ειναι πολυ καλη λυση και πολυ ευκολη.

το θεμα ειναι οτι πρεπει πρωτα να περιμενω τα επιπλα και μετα να κανω οτι κανω.

Εδω εχω παρει και την 42' LED και περιμενει στο κουτι της. Οταν τελειωσω με το γραφειο θα ανεβασω φωτο παιδια. Μεχρι τοτε το μυαλο μου ειναι μονο πως θα μπουν και που τα Λεντ. Εχω φτιαξει πολλα κυκλωματα για το RGB και εχω καταληξει σε ενα πολυ καλο.

Εως οτου αναμενετε.....
 
Re: Μοντες και Ονειρα

ναι αλλα με φως ημερας δεν θα φαινονται λιγο ασκημα αν δεν ειναι σε "κρυφο"

εχω μια τετοια 12βολτη για το αυτοκινητο...
 
Re: Μοντες και Ονειρα

παιδια το χαλι ειναι καφε με εκρου, και τα γραφεια πολυ σκουρο καφε. Ο ενας τοιχος ειναι καφε και οι υπολοιποι πολυ ανοιχτο πρασινο. Ειναι τα χρωματα γραφειου. Οι τανιες θα μπουν κατω στο πρεβαζακι - πλακακι κοντα στον τοιχο και το χαλι. Ειναι σαν να μην υπαρχουν. Εχω μελετησει τα παντα.
 
Re: Μοντες και Ονειρα

σημερα το πρωι δεν αντεξα, πηγα και πηρα τροφοδοτικο 2x15W και ενα 30W.

η καθε ταινια ενος μετρου των απλων LED ειναι γυρω στα 4,5 W. Της power LED ειναι γυρω στα 7 με 10W.

Αρα εχω πραμα να βαλω. Αν αναλογιστουμε λοιπον οτι εχω περιπου στο μυαλο μου να γεμισω τον χωρο γυρω σε Π διαταξη, δηλαδη σε ενα παραλληλογραμμο να γεμισουν μονο οι 3 πλευρες, τοτε ειμαι στα 3,5 επι 3 μετρα.

Ο χωρος ειναι 10 τετραγωνικα μετρα. Για το φως που θελω ειναι μια χαρα.

Το βραδυ ανυπομονω να κανω το πρωτο δοκιμαστικο τεστ με το ασυρματο κυκλωμα και τα LED
 
Re: Μοντες και Ονειρα

ναι θα τα βαλω ολα στη σειρα για να εχετε μια αποψη. Εχει δουλεια παντως. Ακομα δεν εχω φτιαξει το κυκλωμα σε πλακετα για το RGB controller (που παλι μου το εχει δωσει ενας φιλος), βεβαια εχω κανει μετατροπες πανω στο PCB για να δεχεται σημα στην εισοδο απο ενα απλο LED.

Αν θυμαστε στην κεντρικη πλακετα του ασυρματου, εχω στην μια πλευρα τα ρελε και στην αλλη τα LED. Εκει που ειναι τα LED απλα θα συνδεθουν στην εισοδο της καινουργιας εδω και μετα θα δωσει ο controller σημα στο RGB. Ετσι θα εχουμε την ταινια με τα LED εκει και το αποτελεσμα θα ειναι γιουπι.

Ακομα δεν εχω ταινια RGB μονο λευκο. Τρεχω οσο πιο πολυ για να προλαβω να το τελειωσω να σας ανεβασω τα παντα που θα χρειαστειτε γιατι αν φυγω παλι για ταξιδι δεν θα εχω τα εργαλεια να δουλεψω και ετσι θα καθυστερισουμε.
 

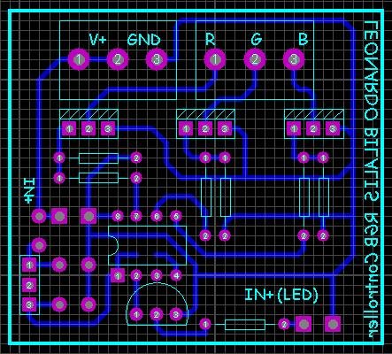
Attachments

  • rgb_controller.jpg
    rgb_controller.jpg
    62.7 KB · Views: 15
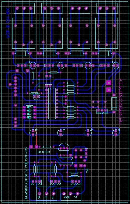
Re: Μοντες και Ονειρα

εδω ειναι και τα δυο κυκλωματα μαζι. Το μονο που λειπει ειναι η ταινια με τα LED να συνδεθει και να τελειωνει η δουλεια.

Οπως παρατηρειτε εχω συνδεσει μονο ενα LED στην εξοδο της μεγαλης πλακετας. Μπορουμε να συνδεσουμε και τις 4 εξοδους εχοντας 4 διαφορετικες ταινιες LED να κοντρολαρουμε.

Επισης στην εξοδο των Relay εχω βαλει να ανοιγουν και να κλεινουν σειρες LED επισης.

Η διαφορα των εξοδων Ρελε με των εξοδων LED ειναι οτι τα ρελε οταν παταμε απο το πομπο το κουμπακι κλειδωνουν. Οταν το ξαναπαταμε ξεκληδωνουν. Δηλαδη ανοιγουμε και κλεινουμε την επαφη.

Στις εξοδους των LED ειναι Momentary αλλα πιο πολυπλοκο να το εξηγησω. γιατι εχει να κανει και με τον επεξεργαστη για το RGB.

Σας τα ανεβαζω σιγα σιγα για να εχετε μια εικονα.

Μην ανυσηχειτε οταν τελειωσει θα τα βαλω σε μια σειρα ολα για να καταλαβετε.
 

Attachments

  • combination.jpg
    combination.jpg
    98.2 KB · Views: 13
Re: Μοντες και Ονειρα

άσταναπάνε, υπάρχουν διακόπτες μπρίζας ή κατευθείαν σε ντουί με τηλεχειρισμό/χρονοδιακόπτη, μήπως είναι πιο συμφέρον κάτι τέτοιο? 10ευρώπουλα κάνει το καθένα περίπου, από κει και πέρα σίγουρα η προσωπική ενασχόληση έχει άλλη αξία.