Salas DCG3 προενισχυτής (γραμμής & ακουστικών)

Είχες πάρει μόνο τις πλακέτες; Αν ναι, τι υλικά έχεις βάλει πάνω;
Αν μου έλεγες οτι ακούστηκε πιο πληθωρικό θα ήταν λόγο του θορύβου που βγάζουν τα LM αλλά τώρα με το αντίθετο αποτέλεσμα είναι περίεργο.
 
Το σχέδιο του Μανώλη Τζωρτζάκη χρησιμοποιεί δύο ίδιους σταθεροποιητές τάσεων "εν σειρά", δηλαδή δύο ολοκληρωμένα serial regulators LM317 (για τη θετική τάση ) & δύο αντίστοιχης τεχνολογίας LM337 (για την αρνητική τάση).
Κατ´αυτόν τον τρόπο τo δεύτερο regulator τροφοδοτείται με καθαρότερη συνεχή τάση από το πρώτο regulator που προηγείται , ωστόσο και τα δύο regulators συμβάλουν στο να προστεθεί στην έξοδο ο ενδογενής θόρυβος και των δύο επιμέρους regulators. Το κυκλωματικό είναι παρόμοιο με αυτό που προτείνεται και από τον κατασκευαστή του regulator και η τάση αναφοράς Vref =1,2V είναι σχετικά βρώμικη πάντα για τα σημερινά δεδομένα.

Η προσωπική μου άποψη, από το συγκεκριμένο διπλό σταθεροποιητή τάσης της σειράς LM317/337 είναι αρκετά καλή, αφού ο θόρυβος από την έξοδο του δεύτερου regulator (post reg) είναι πρακτικά ανύπαρκτος εντός του ακουστικού φάσματος. Ωστόσο, κάποιος σημαντικά υψηλότερος θόρυβος εκτός του ακουστικού φάσματος (>20ΚΗz) σε συνδυασμό με την υψηλότερη αντίσταση εξόδου θα μπορούσε να προκαλέσει κάποια θεματάκια σε πολύ απαιτητικούς ακροατές.
 
Το DCSTB είναι πολλαπλασιαστής πυκνωτή με συνδεμένα σε Sziklai τα ενεργά στοιχεία σειράς. Έχει αναφορά τάσης τα LED μόνο. Δεν είναι κανονικός σταθεροποιητής και με ανάδραση από την έξοδο. Χαρακτηριστικό του ο πάρα πολύ χαμηλός θόρυβος σε μεγάλη έκταση συχνοτήτων με ευθεία και εκτεταμένη αντίσταση εξόδου αλλά πολύ μέτριας τιμής mΩ λόγω έλλειψης ανάδρασης. Είναι ένα συνοδευτικό τροφοδοτικό που εγγυάται σωστή τονική ισορροπία και plug & play λειτουργία για τον DCG3. Όπως είχα γράψει και στις οδηγίες όμως, ο DCG3 δεν επιβάλει την χρήση του μόνο με το DCSTB: "Alternatively anything from mono LM317/337 PSU to double mono shunt PSUs like SSLVs can be used".
 
@internet king
Μια μικρή διόρθωση. Ο ενδογενής θόρυβος αφού είναι εν σειρά οι σταθεροποιητές δεν αθροίζεται στην έξοδο. Ο θόρυβος του πρώτου lm εξασθενεί όσα dB προδιαγράφει το ripple rejection vs freq και ουσιαστικά θόρυβο συνεισφέρει μόνο ο δεύτερος σταθεροποιητής.
 
Απάντηση: Salas DCG3 προενισχυτής (γραμμής & ακουστικών)

Η απόρριψη θορύβου στις υψηλές συχνότητες είναι πολύ μικροτερη σε σχέση με αυτή που δηλώνει ο κατασκευαστής στη χαμηλή συχνότητα π.χ.στα 120Hz. Ο θόρυβος της τάσης αναφοράς είναι παρόμοιος με το θόρυβο που παράγει μια zener δίοδος με συνιστώσες σε πολύ υψηλές συχνότητες όπου το δευτερο LM αδυνατεί φυσικά να απορρίψει. Λόγω αυτού του γεγονότος ο θόρυβος υψηλών συχνοτήτων στην έξοδο του δεύτερου regulator περιλαμβάνει και τον θόρυβο του πρώτου σταδίου, συγκεκριμένα και τον θόρυβο που παράγεται από την τάση αναφοράς Vref του πρώτου σταδίου.

Sent from my HUAWEI VNS-L21 using Tapatalk
 
Απάντηση: Re: Salas DCG3 προενισχυτής (γραμμής & ακουστικών)

Ευχαριστω Νικο,

Οταν το ακουσω και με τα UltraBIB που φτιαχνω, θα γραψω τις εντυπωσεις μου.

Γενικά προτιμά να είναι dual mono το PSU όποιου και τύπου
 
Ναι, full dual mono. Επίσης υπάρχουν στοιχεία συνέργειας συστήματος σε κάθε επιλογή. Είχαμε έναν Δανό χρήστη DCG3 στο νήμα του DIYA με τεράστια ηχεία GR Research και πολλά Watt ενισχυτή (Gryphon αν θυμάμαι καλά) που αρχικά δοκίμασε ένα τροφοδοτικό NewClassD UWB, δεν έκατσε, μετά ένα AMB σ22 που έκατσε καλύτερα, αλλά κατέληξε σε dual mono DCSTB που του άρεσε με αυτό πολύ καλύτερα σαν σύνολο ο ήχος στο σύστημα του.
 
Προφανώς, η συνεργία είναι ο σημαντικότερος παράγοντας και ακόμα πιο σημαντικό είναι ο ακροατής να έχει αρκετή εμπειρία ώστε να μπορεί να αντιλαμβάνεται το σωστό και το λάθος.

Sent from my HUAWEI VNS-L21 using Tapatalk
 
Ναι, full dual mono το εχω τώρα. Και δεν φαντάζομαι να αμφισβητείς την ακροαματική μου εμπειρία. :AFADF0:

Αν υποθέσουμε ότι στο σύστημα μου κάθεται καλύτερα ο DCG3 με τα LM317/337, τι άλλο καλύτερο υπάρχει προς αυτή την κατεύθυνση ? Μήπως το LM350 ?


Φυσικά θα δοκιμάσω και το TPS7A4501 του Δημήτρη.
 
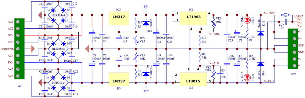
Ίσως τα LT1963/LT3015 να είναι πιο κοντά σαν λογικό βήμα. Είναι 1.5Α και αυτά, γρήγορα σε μεταβατικά τεστ, αρκετά αθόρυβα για ευρύ φάσμα 100kHz, βγαίνουν και σε πακέτα TO-220-5 πλαστικοποιημένα εύκολα διαχειρίσιμα.

TO_220FP_5_Formed_SPL.jpg


Mouser No:
584-LT1963AET#PBF

Mouser No:
584-LT3015IT#PBF
 
Απάντηση: Re: Salas DCG3 προενισχυτής (γραμμής & ακουστικών)

Είχες πάρει μόνο τις πλακέτες; Αν ναι, τι υλικά έχεις βάλει πάνω;
Αν μου έλεγες οτι ακούστηκε πιο πληθωρικό θα ήταν λόγο του θορύβου που βγάζουν τα LM αλλά τώρα με το αντίθετο αποτέλεσμα είναι περίεργο.

Μπορεί να κάθεται καλά στο σύστημα του αυτό το ζόρικο που κάνουν οι NOS πλέον κίτρινοι Philips MKT. Είναι γεμάτες τέτοιους οι πλακέτες της φωτογραφίας. Είναι "κουρδισμένα" αυτά τα PSU δεν είναι απλώς τα 317/337. Εξάλλου για Line Stage δεν χρειάζεται υπερ-χαμηλός θόρυβος. Έχει και τουλάχιστο 40dB PSRR o DCG3.
 
Απάντηση: Re: Salas DCG3 προενισχυτής (γραμμής & ακουστικών)

Ναι, full dual mono το εχω τώρα. Και δεν φαντάζομαι να αμφισβητείς την ακροαματική μου εμπειρία. :AFADF0:

Αν υποθέσουμε ότι στο σύστημα μου κάθεται καλύτερα ο DCG3 με τα LM317/337, τι άλλο καλύτερο υπάρχει προς αυτή την κατεύθυνση ? Μήπως το LM350 ?

Αν όντως το σύστημά σου αποδίδει καλύτερα με τα LM317/LM337, ίσως θα πρέπει να στραφείς σε μια πιο παραδοσιακή NOS λύση με linear regs LM7824/LM7924 ακολουθούμενα με LM7924/LM7918.
Χωρίς ντροπή , απλά θέλει τόλμη
 
Νικο, μηπως θα μπορουσα να προσθεσω τιποτα bypass πυκνωτες ( η κατι αλλο ) και στο DCSTB για να το φερω εκει ?
Αν βαλω, προσωρινα,μτσχ 2Χ24V στο DCSTB θα υπαρξει προβλημα ?
 
Απάντηση: Re: Salas DCG3 προενισχυτής (γραμμής & ακουστικών)

Αν όντως το σύστημά σου αποδίδει καλύτερα με τα LM317/LM337, ίσως θα πρέπει να στραφείς σε μια πιο παραδοσιακή NOS λύση με linear regs LM7824/LM7924 ακολουθούμενα με LM7924/LM7918.
Χωρίς ντροπή , απλά θέλει τόλμη

Διόρθωση :

... παραδοσιακή NOS λύση με linear regs LM7824/LM7924 (πρώτο στάδιο) & LM7818/LM7918 (δεύτερο στάδιο).
 
Απάντηση: Re: Salas DCG3 προενισχυτής (γραμμής & ακουστικών)

Νικο, μηπως θα μπορουσα να προσθεσω τιποτα bypass πυκνωτες ( η κατι αλλο ) και στο DCSTB για να το φερω εκει ?
Αν βαλω, προσωρινα,μτσχ 2Χ24V στο DCSTB θα υπαρξει προβλημα ?

Θα υπάρξει αυξημένη ζέστη στις ψύκτρες του DCSTB με 2Χ24 Μ/Τ. Αν μπορείς να τις μεγαλώσεις καλώς. Γενικά παίζει καλύτερα όσο πιο πολύ διαφορά έχει επάνω στα τρανζίστορ του για αυτό του δίνω >5V πτώση με 2Χ18VAC.

Bypass μπορείς να βάλεις, αυτό το τροφοδοτικό δεν έχει ανάδραση από την έξοδο, δεν αντιδρά άσχημα. Αυτοί οι Lelon με τους MKT που έχεις στο άλλο δεν είναι τυχαία μαζί, κάποια συγκεκριμένη αλληλεπίδραση έχουν μετά τα 100kHz που έχει κουρδιστεί υποκειμενικά. Όταν συνδυάζονται πυκνωτές οι καμπύλες τους γίνονται ιστορία ενώ ανακατεύεται και η κάθε τοποθέτηση σε συγκεκριμένη πλακέτα για αυτεπαγωγές.

5zgze.jpg
 
:drummer:

s-l1600.jpg


Έχει και 317/337 πριν. Ότι κοντινότερο στην λογική αυτού που έχεις :grandpa: