Το νέο παιχνίδι του Νίκου... Salas Folded Simplistic Phono

Μέχρι στιγμής αλλάχθηκαν το BC550c(Q4x),και τα IRF9610(Q1x) ,IRF9530(Q6x)
αλλά το πρόβλημα παραμένει.Στο rail+ εξακολουθώ να έχω περί τα 4V.
Οπότε είμαι σε αδιέξοδο.Κάτι μου τρώει όλη την τάση και στο rail+ δεν φτάνει τίποτε.(προφανώς η πεντάδα των
led D1 έως D4 δεν ανάβει.
Νίκο(Salas)αν ακούς μία βοήθεια.
 
Βρέθηκε ο ένοχος και ήταν το φετάκι Q3x.
Υπήρχε ανταλλακτικό με μεγαλύτερο όμως IDSS (5mA),οπότε αλλάχτηκε αναγκαστικά για να
ματσάρουν και το Q5x(είχα και εκεί ένα με IDSS 5mA),όπως και η αντίσταση R3x από 9,1Κ σε 6,2Κ
'Ετσι μπόρεσε να ρυθμιστεί και το rail+ σωστά και επανήλθαμε στα φυσιολογικά,αλλά μέχρι να το βρω με ψόφισε.
 
Και άλλη ερώτηση,οι R3x(στο δικό μου 9,1Κ στο ένα κανάλι και 6,2Κ στο άλλο) πρέπει οποσδήποτε να είναι 0,5watt?
'Εχω πάνω 0,25 watt και αναρωτιέμαι μήπως έχω θέμα.
 
Γενικός κανόνας αν μια αντίσταση επαρκεί σε ισχύ P.
Μέτρα την πτώση τάσης U επάνω στην αντίσταση R και ο τύπος για να υπολογίσεις είναι
P=U*U/R .
Για λόγους ασφαλείας βάλε την διπλάσια ισχύ απ ότι τιμή βγάλεις.
 
Βρέθηκε ο ένοχος και ήταν το φετάκι Q3x.
Υπήρχε ανταλλακτικό με μεγαλύτερο όμως IDSS (5mA),οπότε αλλάχτηκε αναγκαστικά για να
ματσάρουν και το Q5x(είχα και εκεί ένα με IDSS 5mA),όπως και η αντίσταση R3x από 9,1Κ σε 6,2Κ
'Ετσι μπόρεσε να ρυθμιστεί και το rail+ σωστά και επανήλθαμε στα φυσιολογικά,αλλά μέχρι να το βρω με ψόφισε.
Ωραίος! Έχε υπόψη για μελλοντικά ότι τα τζεϊφετάκια μπορείς να τα μετράς και όταν κολλημένα επί πλακέτας. Μεταξύ D-S πόσα Ω. Το G να το ακουμπάς στο S με το ένα προμπ κατά την διάρκεια. Ούτε κοντά βραχυκύκλωμα ούτε στα kΩ είναι το υγιές. Με σβηστό το κύκλωμα γίνεται αυτό το RDS τεστ.
 
Άλλη ερωτησούσα Νίκο.Στο κανάλι που δεν είχε θέμα η R3x είναι στα 10k αντί στα 9,1k που διαβάζω στο σχέδιο.
Οι τάσεις είναι οκ ,υπάρχει λόγος να την αλλάξω?
 
εδώ και αρκετό καιρό (ίσως χρόνο) το δικό μου έχει βγάλει ένα θόρυβο που ακούγεται χαμηλά όταν δεν υπάρχει σήμα στο αυλάκι.
Σας ανεβάζω ένα ηχητικό δείγμα. Είναι σε πολύ μεγάλη ένταση, γύρω στο 19'' κατεβάζω την βελόνα και την ανεβάζω ξανά για να δείτε την ένταση του δείγματος.
Υπάρχει καμιά ιδέα τι μπορεί να είναι?
Νομίζω ότι δεν είναι παρεμβολή από κάτι άλλο, δεν νομίζω να έχω αλλάξει τίποτα γύρω του.
 
να προσθέσω, αυτό αρχίζει να ακούγεται μετά από λίγη ώρα παιξίματος. Μετά από 20 λεπτά ας πούμε, αν βοηθάει.
ο Νίκος @Salas τι λέει?
 
Με μια πρόχειρη ματιά που έριξα στο ηχητικό αρχείο, προκύπτει ότι ο θόρυβος έχει ισχυρή συνιστώσα των 25Hz (ημιανόρθωση;)
και ακολουθούν οι υπόλοιπες κατά γνωστά 50, 100 Hz και τα προϊόντα ενδοδιαμόρφωσης υψηλότερης τάξης (αθροίσματα - διαφορές).
Αν το εύρημα δεν είναι artifact της ψηφιοποίησης, τότε κάτι συμβαίνει στο τροφοδοτικό του προενισχυτή.
Επίσης ο ήχος είναι ισχυρότερος στο δεξί κανάλι κατά 5-6db.
Επίσης υπάρχει αρκετό popcorn noise πράγμα αναμενόμενο από την μεγάλη ενίσχυση και το ίσως το είδος των ημιαγωγών (γενικά ο Salas μπορεί να βοηθήσει σε αυτό).
 

Attachments

  • Image2.jpg
    Image2.jpg
    80.7 KB · Views: 8
  • Image1.jpg
    Image1.jpg
    77.3 KB · Views: 8
Με μια πρόχειρη ματιά που έριξα στο ηχητικό αρχείο, προκύπτει ότι ο θόρυβος έχει ισχυρή συνιστώσα των 25Hz (ημιανόρθωση;)
και ακολουθούν οι υπόλοιπες κατά γνωστά 50, 100 Hz και τα προϊόντα ενδοδιαμόρφωσης υψηλότερης τάξης (αθροίσματα - διαφορές).
Αν το εύρημα δεν είναι artifact της ψηφιοποίησης, τότε κάτι συμβαίνει στο τροφοδοτικό του προενισχυτή.
Επίσης ο ήχος είναι ισχυρότερος στο δεξί κανάλι κατά 5-6db.
Επίσης υπάρχει αρκετό popcorn noise πράγμα αναμενόμενο από την μεγάλη ενίσχυση και το ίσως το είδος των ημιαγωγών (γενικά ο Salas μπορεί να βοηθήσει σε αυτό).

την διαφορά των καναλιών την διαπίστωσα, αλλά δεν παίζει τόσο ρολο όταν ήδη το ένα κανάλι είναι ούτως ή άλλως ψηλά.

Και γω στο τροφοδοτικό θα κοίταζα, αλλά ας δούμε και τι λεει ο Νίκος.
Αυτό με την ημιανόρθωση μπορεί να σχετίζεται? και είτε ναι είτε όχι έχει φάρμακο?

(η ψηφιοποίηση έγινε με ένα tascam dr07)
 
Με ημιανόρθωση δεν μου βγαίνουν τα 25Hz, οπότε άκυρο.
Ίσως να είναι επαγωγικό παράσιτο από το μοτέρ του πλατώ (συνήθως αυτά που συγχρονίζουν με τα 50 Hz του δικτύου δημιουργούν υποαρμονικές.
Μια εγγραφή με κλειστό το μοτέρ του πλατώ θα ήταν διαφωτιστική.
Φυσικά συνυπάρχει ο τυχαίος θόρυβος (popcorn noise).
Όλα διορθώνονται, αλλά πρώτα πρέπει να βρούμε την αιτία.
 

Attachments

  • Popcorn.jpg
    Popcorn.jpg
    570.2 KB · Views: 8
επανέρχομαι με 3 αρχεία.
Εχω αποσυνδέσει το πικαπ και το έχω βγάλει κι απο την πρίζα.
Το 266 είναι μόνο ο προενισχυτής στην έξοδο ακουστικών σε αρκετά μεγάλη ένταση.
Το 267 είναι το phono στην ίδια έξοδο στην ίδια ένταση, μόλις ανοίξω τροφοδοσία.
Το 268 είναι το phono μετά από μισή ώρα λειτουργίας.
 

Attachments

Θα ήθελα μερικές διευκρινήσεις
Στο 266 ο προενισχυτής είναι στο ρεύμα και λειτουργεί (π.χ με είσοδο line), αλλά δεν έχει συνδεθεί το phono;
Επίσης το πικαπ εξακολουθεί να είναι εκτός λειτουργίας;
Στο 267 έχει συνδεθεί στον προενισχυτή η είσοδος του phono; Επίσης και εδώ το πικαπ είναι ακόμα εκτός από την πρίζα;
Στέλνω μερικά φάσματα. στο 266 λειπει τελειως το Peak των 25 Ηz και ο θόρυβος είναι πολυ χαμηλα.
Αντίθετα στο 267 και ακόμα χειροτέρα στο 268 το peak των 25 Hz είναι έντονο, ενώ μου κάνει εντύπωση η χαμηλή κορυφή των 100Hz (της πλήρους ανόρθωσης).
Αυτό που ακούγεται είναι κυρίως τα 50 Hz, αλλά με ένα πολύ στενό παλμό. Δεν γνωρίζω τι τροφοδοσία έχουν οι προενισχυτές (τόσο του line όσο και του phono, ενώ δεν εξαιρώ και το πικαπ)
 

Attachments

  • 268.jpeg
    268.jpeg
    121.6 KB · Views: 11
  • 267.jpeg
    267.jpeg
    103.2 KB · Views: 11
  • 266.jpeg
    266.jpeg
    82.9 KB · Views: 11
Στο 266 η ηχογράφηση γίνεται από την έξοδο των ακουστικών του προενισχυτή
To phono είναι συνδεδεμένο σε line του προ και είναι off, το πικαπ είναι off και εκτός πρίζας.

Στο 267 έχει ανοίξει μόλις το phono. Το πικαπ είναι off και εκτός πρίζας.

Στο 268 είναι όπως το 267, απλά πέρασε μισή ώρα.

Εντάσεις κλπ δεν έχουν αλλάξει καθόλου και στα τρία.
 
O.K, ευχαριστώ για τις διευκρινήσεις.

Στην πρώτη περίπτωση (266) ο θόρυβος είναι πολύ χαμηλά και το μονό παράσιτο είναι ο θόρυβος δικτύου περίπου στα – 80 db (οριακά ακουστός).
Στη δεύτερη (267) και στην τρίτη (268) τα πράγματα χειροτέρευσαν.
Το πρόβλημα είναι εντονότερο στο αριστερό κανάλι.
Μεθοδολογικά θα έβλεπα πρώτα τα τροφοδοτικά του phono, ιδιαίτερα αν είναι ανεξάρτητα για κάθε κανάλι.
Ίσως ενάλλασσα το αριστερό με το δεξί ή τα αντικαθιστούσα με ένα άλλο τροφοδοτικό (εργαστηριακό ή άλλο πρόχειρο ή ακόμα και μπαταρία).
Αν το τροφοδοτικό του phono είναι κοινό και για τα δύο κανάλια τότε θα άρχιζα να βλέπω τον προενισχυτή phono.
Στην περίπτωση αυτή θα εστίαζα στα ακόλουθα.
Πρώτον εμφανίζεται η υποαρμονική στα 25Hz πράγμα που βλέπουμε συνήθως σε ενισχυτές με μεγάλο κέρδος και ύπαρξη φίλτρων χαμηλών συχνοτήτων (συνήθως ζωνοπερατά π.χ σε ενισχυτές ΗΚΓ ).
Δεύτερον ο γενικότερος θόρυβος αυξάνει σχεδόν κατά 20db και τρίτον όλες οι αρμονικές της ανόρθωσης έχουν χειροτερέψει κατά 20 έως 30 db και τα πράγματα χειροτερεύουν έτι περεταίρω με αύξηση της θερμοκρασία. Η εικόνα του φάσματος, θυμίζει την ύπαρξη ενός στενού παλμού με τις αρμονικές του. Αυτό σχετίζεται με ημιαγωγούς και δευτερευόντως πυκνωτές (μου εχει τύχει το δεύτερο).
Σε καθε περίπτωση, αυτό που ακούμε είναι ένας πολύ στενός παλμός με περιοδικότητα κυρίως 25Hz.
 
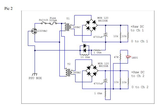
τα τροφοδοτικά είναι by the book Salas,
δηλαδη αυτο

Capture.JPG

και η κατασκευή ολοκληρώθηκε γύρω στο 2014-15 και στο διάστημα αυτό έπαιξε θα έλεγα άψογα, τουλάχιστον δεν παρατήρησα το φαινόμενο, μέχρι πρίν 1-2 χρόνια το πολύ, δεν θυμάμαι ακριβώς
 
Last edited: