Το νέο παιχνίδι του Νίκου... Salas Folded Simplistic Phono

Μιας και είμαστε κλεισμένοι μέσα και θα πρέπει με κάτι να ασχοληθούμε ώστε να μην σκουριάζει το μυαλό και τα χέρια, ξαναέπιασα τη σχεδίαση του phono, αλλά σύμφωνα με τα τελευταία δημοσιευμένα σχέδια στο diyaudio.
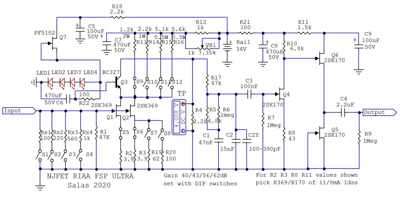
Δεν έχω τα 2SK369BL και έκανα μία σκέψη να χρησιμοποιήσω στη θέση τους τα 2SK170BL που έχω μερικά ταιριασμένα ακόμα ή αν είναι δυνατόν τα 2SK389GR που επίσης έχω. Υπάρχει αυτή η δυνατότητα αλλαγής και με τι διαφορές στις αντιστάσεις πάνω κάτω απ αυτά;
Το σχέδιο της πλακέτας σε μέγεθος 210 Χ 100 χιλιοστά που περιλαμβάνει και τα δύο τροφοδοτικά R1.3 είναι σχεδόν έτοιμο και περιμένει τις τυχών αλλαγές για να οριστικοποιηθεί.
Θα είναι βγάλε - βάλε στο ήδη έτοιμο κουτάκι των 220 Χ 100 Χ 35 χιλιοστών.
 

Attachments

  • ΓŽΒ€ΓŽβ€’ΓŽβ€ΊΓŽβ„’ΓŽΕ‘ΓŽΕΈ ΓŽΒ£ΓŽΒ§ΓŽβ€’ΓŽβ€ΓŽβ„’ΓŽΕΈ.jpg
    ΓŽΒ€ΓŽβ€’ΓŽβ€ΊΓŽβ„’ΓŽΕ‘ΓŽΕΈ ΓŽΒ£ΓŽΒ§ΓŽβ€’ΓŽβ€ΓŽβ„’ΓŽΕΈ.jpg
    102.1 KB · Views: 158
  • ΓŽΒ€ΓŽβ€’ΓŽβ€ΊΓŽβ„’ΓŽΕ‘ΓŽΕΈ ΓŽΒ€ΓŽΒ‘ΓŽΕΈΓŽΒ¦ΓŽΕΈΓŽβ€ΓŽΕΈΓŽΒ€ΓŽβ„’ΓŽΕ‘ΓŽΕΈ.png
    ΓŽΒ€ΓŽβ€’ΓŽβ€ΊΓŽβ„’ΓŽΕ‘ΓŽΕΈ ΓŽΒ€ΓŽΒ‘ΓŽΕΈΓŽΒ¦ΓŽΕΈΓŽβ€ΓŽΕΈΓŽΒ€ΓŽβ„’ΓŽΕ‘ΓŽΕΈ.png
    39.6 KB · Views: 158
  • 2SK389.pdf
    2SK389.pdf
    248.9 KB · Views: 6
To 369 έχει διαφορετική διαγωγημότητα με τα 389 - 170, θα πρέπει να ξανα υπολογήσεις τις αντιστάσεις για να έχεις το ίδιο κέρδος. Βέβαια γίνεται εύκολα αφού ούτως 'η αλλλως θα βάλεις διακόπτες. Επίσης, τα gr και τα bl έχουν διαφορετικό Idss. Σκεφτεσαι να σχεδιάσεις πλακέτα?
 
Η πλακέτα είναι έτοιμη σχεδιασμένη 210 Χ 100 mm Δημήτρη. Τον Νίκο περιμένω ν απαντήσει αν γίνεται εύκολα η αλλαγή. Έχει πάνω πολλαπλές επαφές για κάθε περίπτωση. Φυσικά όταν τελειώσει η σχεδίαση είναι στη διάθεσή σου.
 
Back to J113.
I run some drain current tests with various resistors and various voltages today.

Results suggest:

For:
5-10mA IDSS (less likely to find in current production J113) keep the same 270 Ohm R4 R7 R8 value
10-20mA IDSS use 560 Ohm R4 R7 R8
>20mA IDSS use 750 Ohm R4 R7 R8

When having few samples from different IDSS ranges, use the appropriate resistor value to each sample's position.
J1 corresponds to R4
J2 corresponds to R7
J3 corresponds to R8
Prefer the lowest IDSS samples for J3 when its for 5V rail set regs.

Sorting J113s for IDSS takes a semiconductors tester or to put them on a breadboard and connect G+S pins together. Use +15V with a milliamper meter between +V and D (drain) pin in series. 0V to S pin. That is the datasheet's test voltage. Using a 9V battery will give bit less IDSS but still indicative.
Test the samples replacing one by one in the rig. Measure carefully to avoid accidental shorts that can break the mA measuring DMM's fuse. Note their results on paper. Place each sample next to its mA note.

Because J113 is 35V rated don't use higher than 28VAC transformer.
Thus the Ubib's suggested max output shortens to 33VDC for good enough Vin-Vout margin when using this JFET type.

Although PF5102 and J113 are brothers, in general I prefer the PF5102 due to its lower more predictable IDSS range and 5V higher official spec. Seems like that type is a subset of J113 production with more controlled characteristics. While coming from the same chopper JFETs family it is alternatively described as low frequency low noise amplifier in the manufacturer's website.
 
Back to J113.
I run some drain current tests with various resistors and various voltages today.

Results suggest:

For:
5-10mA IDSS (less likely to find in current production J113) keep the same 270 Ohm R4 R7 R8 value
10-20mA IDSS use 560 Ohm R4 R7 R8
>20mA IDSS use 750 Ohm R4 R7 R8

When having few samples from different IDSS ranges, use the appropriate resistor value to each sample's position.
J1 corresponds to R4
J2 corresponds to R7
J3 corresponds to R8
Prefer the lowest IDSS samples for J3 when its for 5V rail set regs.

Sorting J113s for IDSS takes a semiconductors tester or to put them on a breadboard and connect G+S pins together. Use +15V with a milliamper meter between +V and D (drain) pin in series. 0V to S pin. That is the datasheet's test voltage. Using a 9V battery will give bit less IDSS but still indicative.
Test the samples replacing one by one in the rig. Measure carefully to avoid accidental shorts that can break the mA measuring DMM's fuse. Note their results on paper. Place each sample next to its mA note.

Because J113 is 35V rated don't use higher than 28VAC transformer.
Thus the Ubib's suggested max output shortens to 33VDC for good enough Vin-Vout margin when using this JFET type.

Although PF5102 and J113 are brothers, in general I prefer the PF5102 due to its lower more predictable IDSS range and 5V higher official spec. Seems like that type is a subset of J113 production with more controlled characteristics. While coming from the same chopper JFETs family it is alternatively described as low frequency low noise amplifier in the manufacturer's website.

Η διαφορά του 113 με το 112 ?
Έχω αρκετά καθώς κάποτε ήθελα να φτιάξω το Η2 του Pass.
 
Δεν έχω τα 2SK369BL και έκανα μία σκέψη να χρησιμοποιήσω στη θέση τους τα 2SK170BL που έχω μερικά ταιριασμένα ακόμα ή αν είναι δυνατόν τα 2SK389GR που επίσης έχω. Υπάρχει αυτή η δυνατότητα αλλαγής και με τι διαφορές στις αντιστάσεις πάνω κάτω απ αυτά;

Μην το αλλάξεις σε αυτό το σημείο. Τα Κ369 έχουν και σοβαρά μεγαλύτερη διαγωγιμότητα και διαφορετικό προφίλ θορύβου. Θα χαθεί η μπάλα για υπολογισμένο Gain και SNR. Κατά τα άλλα αν τα Κ170 έχουν ίδιο IDSS με Κ369 θα πολώσουν ως προς DC το ίδιο.
 
Σπύρο ποιος το προτείνει το j113 αντί του pf5102;

Αυτό το quote για J113 είναι από το νήμα του Ultrabib. Χρειάζεται να υπάρχουν θέσεις source resistors για να έρθουν σε λογαριασμό με τα χαμηλότερου IDSS PF5102 που αντικαθιστούν (συγγενείς). Στο 1.3S τροφοδοτικό υπάρχουν Rs θέσεις, αλλά στο Q7 του φόνο όχι. Εκεί εναλλακτικά βάλε κοντινού αρκετά IDSS ανά κανάλι 2SK117GR η ακόμη και 2SΚ170GR στην ανάγκη.
 
Απάντηση: Re: Το νέο παιχνίδι του Νίκου... Salas Folded Simplistic Phono

θα πρέπει να ξανα υπολογήσεις τις αντιστάσεις για να έχεις το ίδιο κέρδος. Βέβαια γίνεται εύκολα αφού ούτως 'η αλλλως θα βάλεις διακόπτες.

Δεν έχουν σχέση με κέρδος οι αντιστάσεις που ελέγχονται από S9-S12 διακόπτες. Για πόλωση είναι. Διαγωγιμότητα σταδίου με φορτίο την R4 μέσω κασκοδικού Q3 παίζουν AC. Που η R4 είναι αυτομάτως και η αντίσταση εξόδου της πηγής σήματος προς δίκτυο RIAA, που εν ολίγοις αν την αλλάξει θα γίνει μαντάρα το φίλτρο ως έχει. Καλύτερα να βρει τέσσερα ταιριασμένα Κ369BL να τελειώνει γιατί είναι πολυπαραγοντική η κατάσταση.
 
Απάντηση: Re: Το νέο παιχνίδι του Νίκου... Salas Folded Simplistic Phono

Η διαφορά του 113 με το 112 ?
Έχω αρκετά καθώς κάποτε ήθελα να φτιάξω το Η2 του Pass.

To J112 είναι η αμέσως μεγαλύτερη κατηγορία IDSS του J113. Ίδια τσόπερ φετάκια είναι στα λοιπά θέματα.
 
Πολύ χρήσιμες οδηγίες Νίκο !!

Αρχικά στα Q1 Q2 θα δοκιμάσω Κ170BL που έχω πρόχειρα και σε δεύτερη φάση θα αλλαχθούν με 2SK369 όπως οι οδηγίες.
Για τη θέση του Q7 έχω σε απόθεμα δύο PF5102 καθώς και 2SΚ170GR , 2SK117GR. δεν υπάρχει θέμα . Στο τροφοδοτικό θα μπουν J113 με την ανάλογη αλλαγή των αντιστάσεων source.
Μετά από αυτά είμαι σε θέση να ολοκληρώσω τον σχεδιασμό της πλακέτας και να προχωρήσω στην κατασκευή της.

Ευχαριστώ.
 
Re: Απάντηση: Το νέο παιχνίδι του Νίκου... Salas Folded Simplistic Phono

Αυτό το quote για J113 είναι από το νήμα του Ultrabib. Χρειάζεται να υπάρχουν θέσεις source resistors για να έρθουν σε λογαριασμό με τα χαμηλότερου IDSS PF5102 που αντικαθιστούν (συγγενείς). Στο 1.3S τροφοδοτικό υπάρχουν Rs θέσεις, αλλά στο Q7 του φόνο όχι. Εκεί εναλλακτικά βάλε κοντινού αρκετά IDSS ανά κανάλι 2SK117GR η ακόμη και 2SΚ170GR στην ανάγκη.

Το PF5102 δηλαδή μπορεί να αντικατασταθεί με το 2SΚ170GR ή 2SK209 (το λέγαμε σε διπλανό θέμα και αγόρασα) ?.
Ποιό Ιδσσ πρέπει να έχουν? Επίσης Κ369BL, πιά αξιόπιστη πηγή υπάρχει? ο mouser πχ δεν έχει ...
 
Απάντηση: Re: Απάντηση: Το νέο παιχνίδι του Νίκου... Salas Folded Simplistic Phono

Θα μπορούσε να αντικατασταθεί. Περίπου 2mA να τρέχουν στο κύκλωμα του τροφοδοτικού. Αυτό θέλει πείραμα με την τιμή της Rs. Η 270Ω που έχω για τα PF είναι μεγάλη γιατί είναι δυνατότερα. Μπορεί με 33-47Ω τα κάπως ζωηρά από γκάμα GR. Εκεί γύρω. NOS καταργημένα όπως τα Κ170 είναι και τα Κ369BL. Τρέχα Γυρευόπουλος και με τιμές ότι να 'ναι αλλά και προσοχή για μουφέξ δηλαδή. Άσε που θέλει πολύ περισσότερα, καμιά εικοσαριά τυχαία κομμάτια να βγει μία τετράδα. Αν σας δώσει ματσαρισμένη τετράδα σκέτη εκτός κιτ ο Τσάγιας είσαστε κομπλέ.